我可以: 邀请好友来看>>
ZOL星空(中国) > 技术星空(中国) > 服务器综合讨论星空(中国) > sd-wan组网方案和woc设备有什么区别
帖子很冷清,卤煮很失落!求安慰
返回列表
签到
手机签到经验翻倍!
快来扫一扫!

sd-wan组网方案和woc设备有什么区别

14浏览 / 0回复

RAK部落

RAK部落

0
精华
410
帖子

等  级:Lv.7
经  验:14139
  • Z金豆: 2236

    千万礼品等你来兑哦~快点击这里兑换吧~

  • 城  市:北京
  • 注  册:2023-01-03
  • 登  录:2025-06-04
发表于 2025-06-03 11:25:34
电梯直达 确定
楼主

  

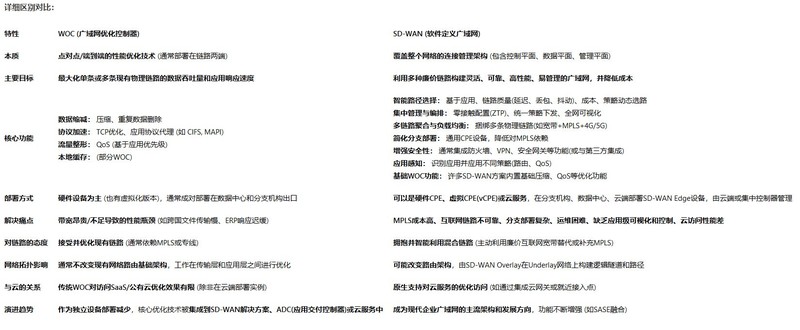
  SD-WAN组网方案和WOC(广域网优化控制器)设备是解决企业广域网(WAN)问题的两种不同技术路线,它们的目标部分重叠(提升性能、降低成本),但核心原理、实现方式和侧重点有显著区别,主机推荐小编为您整理发布sd-wan组网方案和woc设备有什么区别。


sd-wan组网方案和woc设备有什么区别

  核心区别概述:

  WOC (广域网优化控制器): 是一种设备/技术,专注于在现有物理链路上提升应用性能。它像一个“加速引擎”,通过数据压缩、重复数据删除、协议优化、流量等技术,让有限的带宽跑得更快、承载更多数据。

  SD-WAN (软件定义广域网): 是一个网络架构/解决方案,专注于智能地构建、管理和优化整个广域网的连接。它像一个“智能交通管理系统”,通过软件定义的方式集中控制多链路(MPLS、互联网宽带、LTE/5G等),实现智能选路、策略路由、集中管理、简化运维和安全集成。

  详细区别对比:


sd-wan组网方案和woc设备有什么区别

  关键关系与总结:

  目标交集: 两者都致力于提升广域网上应用的性能和用户体验,并可能降低带宽成本(WOC通过节省带宽,SD-WAN通过使用廉价链路)。

  互补性:

  在以MPLS为主、带宽极其昂贵或受限、且特定应用协议(如旧版CIFS)性能问题突出的场景下,WOC能提供显著的加速效果。SD-WAN内置的基础优化可能不够。

  SD-WAN解决了更广泛的问题:网络灵活性、可靠性(多活链路)、管理复杂性、云访问、安全性以及如何经济高效地获取更多带宽(用宽带替代MPLS)。其智能选路本身也是一种强大的优化手段。

  很多现代SD-WAN解决方案已经集成了WOC的核心功能(如压缩、QoS、TCP优化),以满足基本的性能优化需求。对于极致优化的需求,可能需要额外的高级WOC设备或服务(但这种情况在减少)。

  SD-WAN是更全面的架构革新: SD-WAN不仅仅是优化,它是对传统基于硬件的、以MPLS为中心的WAN架构的一次软件定义的变革。它重塑了连接、管理和安全的方式。

  WOC作为独立技术逐渐融入: 随着互联网带宽成本持续下降、应用协议演进(HTTP/2, QUIC等自身优化更好)、以及SD-WAN/云原生方案的普及,部署独立硬件WOC设备的需求在减少。其技术精髓被吸收到更广泛的解决方案中。

  简单来说:

  如果你的核心问题是“我现有的专线/MPLS太慢太贵了,怎么让跑在上面的应用飞起来?”,那么WOC曾经是(现在有时仍是)一个直接的答案。

  如果你的核心问题是“怎么用更便宜、更灵活的方式(比如互联网宽带)构建一个可靠、高性能、好管理且安全的广域网,并让我的用户和云应用访问都顺畅?”,那么SD-WAN就是为此而生的现代解决方案,并且它通常包含了WOC的部分“加速”能力。

  在选择时,需要评估企业的具体需求、现有网络状况、应用特性和未来发展方向。对于大多数寻求现代化广域网的企业,SD-WAN通常是更基础、更全面的首选方案。只有在SD-WAN内置优化无法满足特定苛刻性能需求时,才需要考虑额外部署专业WOC设备(这种情况越来越少)。

  主机推荐小编温馨提示:以上是小编为您整理发布的sd-wan组网方案和woc设备有什么区别。更多知识分享可持续关注我们,raksmart机房更有多款云产品免费体验,助您开启全球上云之旅。


高级模式
星空(中国)精选大家都在看24小时热帖7天热帖大家都在问最新回答

针对ZOL星空(中国)您有任何使用问题和建议 您可以 联系星空(中国)管理员查看帮助  或  给我提意见

快捷回复 APP下载 返回列表