我可以: 邀请好友来看>>
ZOL星空(中国) > 手机星空(中国) > 大神手机星空(中国) > 大神F1极速版星空(中国) > 华为否认裁员 余承东招聘应届生年薪35万元
帖子很冷清,卤煮很失落!求安慰
返回列表
签到
手机签到经验翻倍!
快来扫一扫!

华为否认裁员 余承东招聘应届生年薪35万元

1383浏览 / 0回复

漂萍一客

漂萍一客

0
精华
1114
帖子

等  级:Lv.8
经  验:31875
  • 谈笑风生
  • 天下无双
  • 语惊四座
  • 点石成金
  • 星空(中国)精英
  • 星空(中国)骨干
  • 滴水穿石
发表于 2015-09-27 20:43:28
电梯直达 确定
楼主

近日,有媒体爆料称,“华为将发起大规模的裁员,仅运营商事业部就涉及2万人,裁员总数人三到五万人”。随后,华为否认了这一消息,称内部正在进行人事调整,淘汰一些考评不合格员工,并引入更多高性价比员工。9月24日晚,华为消费者终端CEO余承东在清华大学发表演讲在回答学生提问时称,“2016年华为将从全国各大高校中招聘将近1万名应届毕业生,起始年薪最高可超过35万元人民币。”

华为否认裁员 余承东招聘应届生年薪35万元

余承东表示,大学生现在进入华为为时不晚,华为老人如果成为障碍和阻碍会主动让位。按照华为的制度,45岁即可退休,虽然退休但仍可得到分红,仍有股份。

过去三年,华为每年有近8000名最优秀新学生加入。华为研发产品线中85后总人数占比47.5%;海外代表处85后占比总人数28.6%。

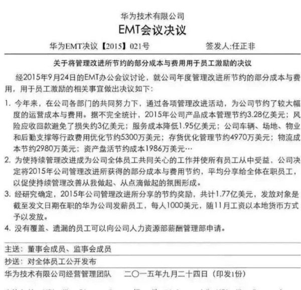
另外,根据华为EMT会议决议,华为今年通过改进管理,为公司节约了大量资金,并将拿出其中的1.77亿美元分给每个员工,每人1000美元,随11月工资一起发放。

华为否认裁员 余承东招聘应届生年薪35万元

会议内容显示,华为今年通过各项管理改进活动,节约了较大的运营成本与费用。其中,2015年公司产品成本管理节约3.28亿美元;风险应收回款避免了损失约3亿美元;服务成本降低1.95亿美元;公司车辆、场地等行政费用节约5300万美元......

公开资料显示,华为2015年上半年公司营收达1759亿元人民币,同比增长30%,目前已成长为世界500强公司。


878

123

50

71

101

92

292

评分 收藏 +1
高级模式
星空(中国)精选大家都在看24小时热帖7天热帖大家都在问最新回答

针对ZOL星空(中国)您有任何使用问题和建议 您可以 联系星空(中国)管理员查看帮助  或  给我提意见

快捷回复 APP下载 返回列表