我可以: 邀请好友来看>>
ZOL星空(中国) > 手机星空(中国) > 小米手机星空(中国) > 小米5/5S/5SP/5X手机维修图纸 主板线路图 电路原理图纸 主板位置图纸 PDF点位图
帖子很冷清,卤煮很失落!求安慰
返回列表
签到
手机签到经验翻倍!
快来扫一扫!

小米5/5S/5SP/5X手机维修图纸 主板线路图 电路原理图纸 主板位置图纸 PDF点位图

1272浏览 / 0回复

2595155276

2595155276

0
精华
22
帖子

等  级:Lv.2
经  验:345
  • Z金豆: 121

    千万礼品等你来兑哦~快点击这里兑换吧~

  • 城  市:广东
  • 注  册:2019-05-28
  • 登  录:2023-01-09
发表于 2019-07-01 10:50:14
电梯直达 确定
楼主

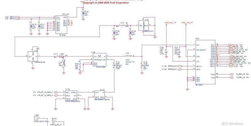
 小米5/小米5S/小米5SP/5X手机维修图纸 主板线路图 电路原理图纸 主板位置图纸 PDF点位图 主板维修图下载。



小米5/5S/5SP/5X手机维修图纸 主板线路图 电路原理图纸 主板位置图纸 PDF点位图
小米5/5S/5SP/5X手机维修图纸 主板线路图 电路原理图纸 主板位置图纸 PDF点位图


完整图纸下载地址: 












高级模式
星空(中国)精选大家都在看24小时热帖7天热帖大家都在问最新回答

针对ZOL星空(中国)您有任何使用问题和建议 您可以 联系星空(中国)管理员查看帮助  或  给我提意见

快捷回复 APP下载 返回列表