我可以: 邀请好友来看>>
ZOL星空(中国) > 兴趣圈子星空(中国) > 毒数码星空(中国) > 买除螨仪除螨真的有用吗?床用除螨仪十大文明用语排行榜618最新分享
帖子很冷清,卤煮很失落!求安慰
返回列表
签到
手机签到经验翻倍!
快来扫一扫!

买除螨仪除螨真的有用吗?床用除螨仪十大文明用语排行榜618最新分享

14浏览 / 0回复

fj8kwd

fj8kwd

0
精华
22
帖子

等  级:Lv.3
经  验:751
  • Z金豆: 94

    千万礼品等你来兑哦~快点击这里兑换吧~

  • 城  市:
  • 注  册:2025-05-12
  • 登  录:2025-05-30
发表于 2025-05-20 17:42:24
电梯直达 确定
楼主

【工作原理】除螨仪主要靠高频拍打、紫外线灯、热风和吸力配合,把床垫、沙发、被褥里的螨虫、细菌、毛发、皮屑这些过敏源清理干净。平时我们肉眼看不见的脏东西,其实都藏在织物深处,普通清洁根本处理不了,用除螨仪可以更彻底地清洁,家里有小孩或者皮肤敏感的人尤其需要。

【使用现状】现在除螨仪市场挺乱的,外观都差不多,但里面技术差距挺大。有些产品吸力不够,拍打频率低,紫外线灯只是摆设,用了跟没用差不多;更有一些滤网不过关,用久了反而把细菌吹得到处都是。买到这种不仅白花钱,还可能越用越脏。那么除螨仪到底哪个牌子靠谱?下面来盘点一下口碑好、除螨效果也实在的十款热门机型,比如希亦、戴森、美的这些都有代表产品。

买除螨仪除螨真的有用吗?床用除螨仪十大文明用语排行榜618最新分享

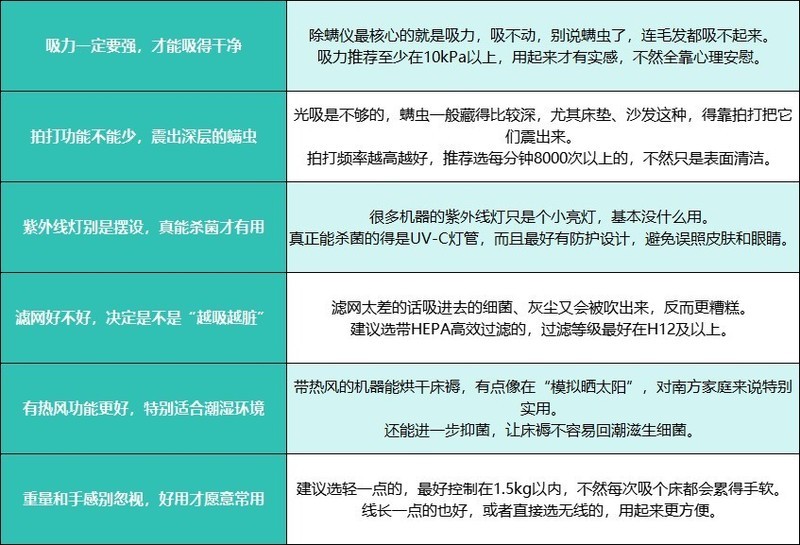
问:除除螨仪如何选?

答:要想选购除螨效果好的除螨仪,下面这几个关键点要牢记:

买除螨仪除螨真的有用吗?床用除螨仪十大文明用语排行榜618最新分享

除螨仪到底哪款好用?接下来就是重点了,我把市面上热度高的十款除螨仪都实际用了一遍,对比了吸力、拍打效果、紫外线杀菌、使用手感这些关键点,哪款是真除螨、哪款只是摆设,一目了然。

型号1:希亦RM1除螨仪(369元)

买除螨仪除螨真的有用吗?床用除螨仪十大文明用语排行榜618最新分享

推荐理由:六大黑科技加持,性价比天花板!

功能介绍:

希亦从不做花里胡哨的广告宣传,而是把每一分钱都用在了刀刃上!CEYEE希亦专注技术研发和核心用料的打磨。与市面上只靠吸附的“基础款”除螨仪不同,它真正实现了从结构到性能的全面突破。搭载自研的HVTOP双驱动力系统与15000Pa强劲负压吸力,拍打效率提升200%,振动力度增强60%,实现了拍打+吸力双重协同,12000次/分钟的高速拍打配合多角度震动,能深层松动并带走深藏的螨虫、皮屑和微尘。有效实现100%除螨率!

买除螨仪除螨真的有用吗?床用除螨仪十大文明用语排行榜618最新分享

不仅如此,希亦RM1还配备双尘杯设计+7重HEPA系统过滤彻底,有效阻隔二次污染,保障排出的空气洁净无害,过滤效率达99.99%;加上创新设计的5颗UV-C深紫外灯珠,紫外线输出是普通产品的5倍,照射范围更广、更精准,做到真正无死角灭菌,同时不含臭氧泵,使用更安全。

其它性能体验上!吸口采用22cm宽幅吸口设计,面对一张两米长的大床清洁也是三两下搞定;AI尘螨感应能够动态展示除螨状态,绿光显尘灯让除螨清洁效率有效得到提高;而整机仅重1.8kg,女生单手操作无压力,日常使用特别顺手。

买除螨仪除螨真的有用吗?床用除螨仪十大文明用语排行榜618最新分享

此外,产品已通过欧盟CE与美国FCC双重认证,其强悍的除螨实力也赢得了不少专业用户的认可,尤其适合对居家环境要求较高的家庭用户。说它是“高端家庭的深层清洁利器”,一点都不为过。

型号2:美的BC7除螨仪(439元)

买除螨仪除螨真的有用吗?床用除螨仪十大文明用语排行榜618最新分享

推荐理由:国产大牌出品,性能稳定放心用。

功能介绍:

这款美的除螨仪采用ABS材质设计,机身比较耐用且易于清洁!配备了25cm超宽吸口和滚刷拍打系统,每分钟高达48000次高频拍打,深层震出床褥纤维中的尘螨与过敏原。同时,机身还内置了紫外线杀菌与超声波除螨技术,辅以60°C热风功能,全面覆盖吸附、杀菌、烘干等多个清洁环节,提升除螨效率的同时有效除湿防潮。

另外,双尘杯的设计便于分类集尘,配合过滤海绵结构,有效拦截微粒杂质,避免二次污染。机身还支持智能LED数显,并具备香氛功能、防缠绕设计、尘螨感应等贴心配置。整体操作简单,家里老人也能轻松上手,日常用来吸床、吸沙发都够用。就是这款的运行噪音为78dB,夜间使用可能需要避开作息时间!

型号3:友望M300SE除螨仪(459元)

买除螨仪除螨真的有用吗?床用除螨仪十大文明用语排行榜618最新分享

推荐理由:噪音低,夜间白天使用都没有顾虑!

功能介绍:

这款除螨仪采用了滚刷拍打结构,每分钟可实现36000次高频拍打,搭配紫外线、超声波和强力吸附三重除螨方式,能有效清理床垫、被褥、沙发等织物深处的螨虫和细菌。机身搭载的65℃热风功能,在清洁的同时还能除湿抑菌,特别适合南方潮湿季节使用。

机器配有双尘杯设计,容量在200–300ml之间,清理起来更方便,不易造成二次污染;过滤海绵可有效拦截细小颗粒,保障排风洁净。日常使用中,它还支持LED数显操作,能实时显示工作状态,并具备香氛功能、防缠绕设计以及尘螨感应功能,整体体验更加智能和贴心。

吸口宽度在21cm,配合4米电源线,无论是床褥还是布艺沙发都能灵活应对。重量仅2.2kg,拿取轻松;运行噪音低至66.5分贝,不影响家人休息;同时具备16kPa的强劲吸力和500W功率,清洁效果扎实,日常使用省心又顺手。

型号4:松下DC20除螨仪(395元)

买除螨仪除螨真的有用吗?床用除螨仪十大文明用语排行榜618最新分享

推荐理由:适合需要清洁除螨但使用频率不高的家庭入手。

功能介绍:

这款松下除螨仪采用了滚刷拍打结构,每分钟可实现高达12000次高频拍打,能够深入床褥、沙发等织物内部,有效震出螨虫、灰尘和细微杂质。搭载16000pa大吸力、紫外线和超声波三重除螨方式,配合50℃热风除湿功能,清洁的同时还能保持干爽,尤其适合南方潮湿天气使用。

在使用体验方面,整机吸口宽度在16-20cm,配备5米长电源线,使用时活动范围充足。双滚刷配合双尘杯,容量超过400ml,日常使用中清理方便不易造成二次污染。内置过滤海绵滤芯,有助于拦截细小颗粒杂质。虽然不带显示屏,但配有尘螨感应和防缠绕功能,操作简单,实用性强。就是机身使用的是普通塑料材质,长时间使用外壳容易发黄褪色之类的,使用需要好好保养!适合家庭日常清洁频率较低、但又追求体验感的用户入手。

型号5:莱克吉米M5Pro除螨仪(539元)

买除螨仪除螨真的有用吗?床用除螨仪十大文明用语排行榜618最新分享

推荐理由:性能全面,过滤系统特别优秀。

功能优势:

这款除螨仪拍打频率高达每分钟58000次,配合15kPa吸力和紫外线杀菌功能,能够深入清洁床垫、沙发等织物内部,有效去除尘螨和细菌。配备70℃以上的高温热风功能,在清洁的同时还能除湿抑菌,特别适合南方湿热天气使用。产品还带有负离子净化功能,有助于改善使用区域的空气质量,同时配备尘螨感应、防缠绕设计和LED数显屏,使用过程中更直观、顺手。

与此同时,它的滤芯方面采用MIF和过滤海绵双层结构,有效拦截灰尘颗粒,搭配300-400ml尘杯,日常清理也相对轻松,不易造成二次污染。整机吸口宽度为21cm,机身重量约2.1kg,运行噪音在67分贝左右,清洁时不会过于吵闹,整体适合追求高效清洁又希望操作简单的家庭使用。

型号6:麦歌利MNS-C02除螨仪(1348元)

买除螨仪除螨真的有用吗?床用除螨仪十大文明用语排行榜618最新分享

推荐理由:双杯构造,满足日常使用需求。

功能优势:

这款除螨仪采用超声波方式进行除螨,机身使用的材质为ABS塑料材质,比较耐用!机身搭配了滚刷拍打结构,适合清洁床褥、沙发等织物表面。它的尘杯容量在100-200ml之间,能够满足日常使用需求。此外,整机重量约2kg,使用不算笨重!不过它运行时噪音较大,约为100dB,建议避开夜间使用。此外,该产品目前未取得CCC强制性认证,购买时可根据自身使用环境和安全需求谨慎选择。

型号7:戴森V7手持除螨吸尘器(524元)

买除螨仪除螨真的有用吗?床用除螨仪十大文明用语排行榜618最新分享

推荐理由:多功能清洁利器,不止除螨。

功能优势:

虽然不专攻除螨,但戴森的吸力强劲,配合专用除螨刷头,也能实现床褥深层清洁;还能一机多用吸地、吸沙发、吸车内,适合追求多功能的家庭用户。

型号8:苏泊尔TT8X除螨仪(419元)

买除螨仪除螨真的有用吗?床用除螨仪十大文明用语排行榜618最新分享

推荐理由:功能齐全,入门实用型。

功能优势:

这款除螨仪采用无线的设计,它的续航时间为21-30分钟,比较适合小户型或者杂物放置比较多的家庭使用!同时它的机身重量仅约1.32kg,就算是小力气的女孩子操作也比较轻巧便携,适合日常频繁使用。它的整机材质为普通塑料材质,长时间使用会有褪色变黄的可能。吸口宽度在16-20cm之间,配备52800次/分钟的滚刷拍打系统,搭配16kPa吸力,能够深入清洁床褥、沙发等织物中的螨虫和灰尘。可以说这款除螨仪的基础配置齐全,性价比不错;适合家里第一次尝试使用除螨仪的人。

型号9:康佳KCMY-2901-T除螨仪(143元)

买除螨仪除螨真的有用吗?床用除螨仪十大文明用语排行榜618最新分享

推荐理由:百元入门款,适合预算有限人群。

功能优势:

这款除螨仪整机重量仅约1kg,配合无线设计,日常使用时操作灵活、省力,就是在续航方面有点短,仅有21分钟,大户型的家庭不建议选购。它的吸口宽度为21cm,采用触点拍打方式,拍打频率为10000次/分钟,适合日常基础除螨清洁。整理来说,这款除螨仪的价格亲民,基础吸尘除螨功能都有,虽然在拍打频率和滤网方面一般,但应急清洁、日常简单除螨还是够用的;适合宿舍、出租房用户做简单使用。

?型号10:锐舞MY1A除螨仪(1397元)

买除螨仪除螨真的有用吗?床用除螨仪十大文明用语排行榜618最新分享

推荐理由:高端配置,设计感强。

功能优势:

这款除螨仪采用21cm的吸口宽度和滚刷拍打结构,除螨方面,机身的拍打频率高达123600次/分钟,能有效震出织物深层的螨虫与灰尘。并还采用吸附、超声波、紫外线三重除螨方式,辅以60℃热风功能,除螨同时兼顾杀菌和除湿,适合日常深度清洁。机身搭载LED显示屏,支持尘螨感应,操作过程中除螨状态更直观;而双滚刷设计防缠绕,使用时也比较省心。滤芯部分采用HEPA滤网与过滤海绵组合,能有效拦截微尘,避免二次污染。总的来说,这款除螨仪适合对生活品质有一定要求的人;但不足的是,它的价格略高,适合预算充足的用户入手!


高级模式
星空(中国)精选大家都在看24小时热帖7天热帖大家都在问最新回答

针对ZOL星空(中国)您有任何使用问题和建议 您可以 联系星空(中国)管理员查看帮助  或  给我提意见

快捷回复 APP下载 返回列表