我可以: 邀请好友来看>>
ZOL星空(中国) > 兴趣圈子星空(中国) > Z神通联盟星空(中国) > 卷价格≠偷工减料,比亚迪秦L和银河L6拆车对比让合资车哑口无言
帖子很冷清,卤煮很失落!求安慰
返回列表
签到
手机签到经验翻倍!
快来扫一扫!

卷价格≠偷工减料,比亚迪秦L和银河L6拆车对比让合资车哑口无言

17浏览 / 0回复

数码科技新评

数码科技新评

6
精华
1716
帖子

等  级:Lv.8
经  验:37485
  • 天下无双
  • 语惊四座
  • 滴水穿石
  • 星空(中国)骨干
发表于 2024-06-30 17:18:02
电梯直达 确定
楼主
卷价格≠偷工减料,比亚迪秦L和银河L6拆车对比让合资车哑口无言


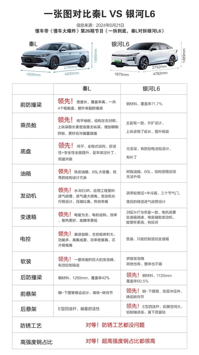
据悉在这次对比中,一共包含了13个大项,它们分别是发动机、变速箱、电控、底盘、油箱、前防撞梁、后防撞梁、前悬架、后悬架、乘员舱、软装、高强度钢用料占比和防锈工艺等,从中可以看出,这13个大项包含了汽车几乎所有的配置。

卷价格≠偷工减料,比亚迪秦L和银河L6拆车对比让合资车哑口无言


从拆解对比的结果可以看到,比亚迪秦L在“前防撞梁、底盘、乘员舱、发动机、变速箱、电控、油箱和软装”这8个大项中占优,而银河L6在后防撞梁、后悬架和前悬架“这3个大项中占优,剩余的”防锈工艺、高强度钢占比“这两个大项中,这两款车的占比优势对等。

卷价格≠偷工减料,比亚迪秦L和银河L6拆车对比让合资车哑口无言


在防撞梁这一大项中,比亚迪前防撞梁钢材料横向宽度1460mm,覆盖率达到76.8%,此外还配备了2个主吸能盒+2个副吸能盒以及额外的防撞横梁,对于碰撞时产生的能量有着更好地吸收和溃缩,对比银河L6 1345mm的横向宽度以及71.7%覆盖率更具优势。

卷价格≠偷工减料,比亚迪秦L和银河L6拆车对比让合资车哑口无言


而在乘员舱部分,比亚迪对于驾乘人员的安全性考虑得更为周全,考虑的也更全面,乘员舱上纵梁很长,而是主纵梁连接做了补强,三是前轮拱后部还增加了一块钢制挡板,这都能有效提高乘员舱的安全性,毕竟乘车安全是我们最为在意的。

在底盘悬挂方面,值得肯定的是银河L6使用了部分铝质结构,比如铸铝-转向节,铝-轴承座,而比亚迪则出于成本控制在在这一点上采用了钢制结构。

卷价格≠偷工减料,比亚迪秦L和银河L6拆车对比让合资车哑口无言


在发动机部分,秦L的进气歧管采用的是更好更轻量化的工程塑料,而不是银河L6和传统合资车上的铸铁进气歧管。变速箱部分,秦L在驱动电机结构和散热上也做了一定的优化。

卷价格≠偷工减料,比亚迪秦L和银河L6拆车对比让合资车哑口无言


而在电控这一大项中,比亚迪也是做的很出色,比亚迪秦L主控板设计得更先进,体积明显比别的车更大,不仅集成了VCU功能,还集成了车载充电器、高压配电单元等等,用的芯片也是高规格的日本瑞撒32位芯片。

卷价格≠偷工减料,比亚迪秦L和银河L6拆车对比让合资车哑口无言


从拆解对比中可以看到,这两辆车都有着非常出色的车身防锈工艺和超高强度钢占比,而这也正说明我国的自主品牌已经成长起来了,大家对于产品工艺和用料有着充分的共识,并不会存在为了价格而偷工减料,而且事实上自主品牌的产品已经在好几个方面甚至都超过合资车。

卷价格≠偷工减料,比亚迪秦L和银河L6拆车对比让合资车哑口无言


通过两辆车详细的拆解,我们对车有着更加详细的了解,相对于现这个价位档的合资车来讲,它们的用料也会这么良心吗?它们的智配也会这么前沿吗?而就车的前后防撞梁来讲,它们都配备了吗?配备的钢度都能达到这么高吗?

作为售价9.98万元的比亚迪秦L,它的用料真的不输现如今众多的合资车型,真的好期待懂车帝联合各合资车品牌也对比拆解下,让那些对中国品牌自我诋毁的声音真的该反省了!


高级模式
星空(中国)精选大家都在看24小时热帖7天热帖大家都在问最新回答

针对ZOL星空(中国)您有任何使用问题和建议 您可以 联系星空(中国)管理员查看帮助  或  给我提意见

快捷回复 APP下载 返回列表