我可以: 邀请好友来看>>
ZOL星空(中国) > 笔记本星空(中国) > DELL笔记本电脑星空(中国) > 创作工具:DELL XPS17-9700, MacBook Pro 16体验对比
帖子很冷清,卤煮很失落!求安慰
返回列表
签到
手机签到经验翻倍!
快来扫一扫!

创作工具:DELL XPS17-9700, MacBook Pro 16体验对比

511浏览 / 0回复

HudenJear

HudenJear

3
精华
100
帖子

等  级:Lv.4
经  验:2993
  • Z金豆: 323

    千万礼品等你来兑哦~快点击这里兑换吧~

  • 城  市:其他
  • 注  册:2017-10-02
  • 登  录:2025-06-09
  • 身份验证
发表于 2020-07-06 19:13:50
电梯直达 确定
楼主

因为最近要买笔记本,所以找很多朋友借用了他们新买的本子,偶然的机会,居然得到了新的XPS17以及MBP19。XPS就不用多说了,他作为windows笔记本中的高端代表,近年来一直在硬件素质和软件支持上没有落下,这一代又再一次更新了自家的17寸,并且配备了15款上没有RTX2060MQ。MBP则首次在这个产品线上使用了16寸的屏幕,随之也带来更大的电池,更好的散热,价格嘛,当然也水涨船高。



创作工具:DELL XPS17-9700, MacBook Pro 16体验对比




而他们的定位都有一个特点,那就是都是为了生产力而设计的笔记本,不管是最高8核的CPU还是较好的独立显卡,都是为了在视频内容创作和渲染时带来更好的性能表现。而这次,我分别拿到了XPS17-9700的i7-10875H + RTX 2060 MQ,和苹果MacBook Pro 16的i9 2.3GHz + RX5500M配置,特地来做一个使用体验的对比



一、外观对比




首先摸出MBP16,苹果的包装的路数大家应该都很熟悉了,纯白的外壳,正面是色彩丰富的渲染图,侧面是产品名称,不过并没有标明是16



创作工具:DELL XPS17-9700, MacBook Pro 16体验对比



打开盒子之后的第一层是带着保护膜电脑本体(假装新的),在下面是纸质资料和电源适配器和线。没想到苹果这电脑居然也送贴纸,看来掺了不少信仰



创作工具:DELL XPS17-9700, MacBook Pro 16体验对比




创作工具:DELL XPS17-9700, MacBook Pro 16体验对比




电源适配器还是非常经典的MacBook方砖,有些插座插着不紧会掉下来......因为配置比较高,功耗加大,所以适配器给了个95W的,而且电源线也适时的用了CtoC,之后我尝试了一下,所有的Type-C都是可以充电的。苹果这个纯白色的充电线虽然一开始挺好看,但是用久了之后很容脏,而且清洁起来难



创作工具:DELL XPS17-9700, MacBook Pro 16体验对比




创作工具:DELL XPS17-9700, MacBook Pro 16体验对比




创作工具:DELL XPS17-9700, MacBook Pro 16体验对比





MacBook Pro 16的正面还是一如既往的简洁,我感觉边缘这个弧度都跟其他的MBP是一样的,外壳的材质也没有改变,好歹是MBP16,建议贴个贴纸不然可能会被误认为是普通的MBP



创作工具:DELL XPS17-9700, MacBook Pro 16体验对比




创作工具:DELL XPS17-9700, MacBook Pro 16体验对比





至于XPS,一直便是走的银黑简洁路线,包装上面只有个DELL的标志,开箱之后才看得见XPS,这两个笔记本都是带了保护膜放在第一层,好在膜上面都给了一个“舌头”,不然还是挺难拿出来的



创作工具:DELL XPS17-9700, MacBook Pro 16体验对比




创作工具:DELL XPS17-9700, MacBook Pro 16体验对比




XPS17的纸质资料就没那么花里胡哨的,除了用户手册之外就只有两份三包凭证和安全信息



创作工具:DELL XPS17-9700, MacBook Pro 16体验对比




它的电源就比较偏向传统配置,一条电源线+电源适配器和单独引出来的电源线,因为XPS17的热设计功耗更大,所以电源给到了130W。电源接口也是Type-C,也是全部接口都可以充电



创作工具:DELL XPS17-9700, MacBook Pro 16体验对比




创作工具:DELL XPS17-9700, MacBook Pro 16体验对比




创作工具:DELL XPS17-9700, MacBook Pro 16体验对比




DELL还附送了一个转接口,这个转接口是Type-C转HDMI和USB-A的,非常实用,现在USB-A设备还非常多,平时外接显示器也可以用上HDMI,能带来不少方便。苹果肯定就没有自带的转接了,请自行移步官网掏钱500购买



创作工具:DELL XPS17-9700, MacBook Pro 16体验对比




创作工具:DELL XPS17-9700, MacBook Pro 16体验对比




XPS17的设计依然是之前的风格,明显比XPS15大了一圈,中间给了一个DELL的标志,这两个笔记本的外壳材质应该都是铝合金,表面做了磨砂处理,指纹不容易留下来,就是容易被坚锐的东西划伤,实际使用的时候有不少朋友都选择贴膜



创作工具:DELL XPS17-9700, MacBook Pro 16体验对比




创作工具:DELL XPS17-9700, MacBook Pro 16体验对比




再来看看两个电脑的边缘,首先是MacBookPro16的,他在两边各设置了两个Type-C,这四个接口都是雷电3.0,除此之外没有USB-A,但是在右边单独设置了两用的3.5mm接口



创作工具:DELL XPS17-9700, MacBook Pro 16体验对比




创作工具:DELL XPS17-9700, MacBook Pro 16体验对比




在正面还有一个凹槽,方便打开笔记本,苹果的转轴阻尼设计的非常好,MBP是可以单手打开的



创作工具:DELL XPS17-9700, MacBook Pro 16体验对比




XPS17上面的接口稍微要丰富一些,左边除了两个Type-C之外,还有一个锁孔,右边也有两个Type-C,并且除了3.5mm之外,还有一个SD卡槽,使用相机的朋友可能会比较需要这个,而且之前也提到了XPS17送了一个Type-C转USB-A和HDMI的转接头,相当于又多出两个,接口这方面肯定是XPS17更占优



创作工具:DELL XPS17-9700, MacBook Pro 16体验对比




创作工具:DELL XPS17-9700, MacBook Pro 16体验对比




MBP16全身都采用金属磨砂,而XPS17则在侧边使用了金属拉丝工艺,这个拉丝亮度较高,做工也挺精细的,感觉比全身都是一种表面要多点层次。XPS17为了方便打开,在前侧做了一个前倾的角度,这个角度可以保证打开的时候稍微方便一点,我实际用下来感觉单手打开还是有点难度,不过他的转轴阻尼也是设计过的,不用按着C面就能顺利打开



创作工具:DELL XPS17-9700, MacBook Pro 16体验对比




创作工具:DELL XPS17-9700, MacBook Pro 16体验对比




打开MBP16是会自动开机的,BC面的设计没什么好说的,毕竟都用了这么多年了,只新增了touch bar,给人MacBook就长这样的感觉。在屏幕上方还是保留了一个摄像头,素质还是不错的



创作工具:DELL XPS17-9700, MacBook Pro 16体验对比




创作工具:DELL XPS17-9700, MacBook Pro 16体验对比




XPS17倒是给人不一样的感觉,以往的XPS两侧是没有这种扩音器设计的,全都是碳纤维纹表面,这次新发布的XPS17和XPS15好像都有这个,至于跟谁像,尽在不言中...... XPS系列同样是开盖之后自动开机,打开之后给我的第一印象居然是这屏幕,17寸触控屏,这张图是打了闪光拍的,最大500nit的亮度确实不错



创作工具:DELL XPS17-9700, MacBook Pro 16体验对比



XPS17同样在B面配备了一个摄像头,也是属于刚刚够用的那种,不过它的优势在于支持windows hello,开盖之后无需再输入密码,除此之外在顶部的还有两个小孔,是XPS系列上常有的麦克风,用于降噪



创作工具:DELL XPS17-9700, MacBook Pro 16体验对比




创作工具:DELL XPS17-9700, MacBook Pro 16体验对比




在来对比一下两个笔记本的边框,MacBook的边框已经越做越窄,这是不争的事实,在MBP16上,上边仅有11mm,侧边为7mm,相比原来的停航母称得上是脱胎换骨,而在底部同时存在黑边和LOGO,还是有一定宽度



创作工具:DELL XPS17-9700, MacBook Pro 16体验对比




创作工具:DELL XPS17-9700, MacBook Pro 16体验对比



XPS17则一直以来边框都很小,如果说MBP16是窄边框的话,那XPS17这个已经快要算是无边框了,上边因为有摄像头所以宽一点5mm,而侧边仅有约3.5mm。同时底边基本没有留下宽度,这让B面的屏占比极高,说是全面屏其实也不为过



创作工具:DELL XPS17-9700, MacBook Pro 16体验对比




创作工具:DELL XPS17-9700, MacBook Pro 16体验对比




对比一下两个笔记本的键盘,苹果在19年宣布妙控键盘抛弃蝶式重新使用剪刀脚,并且进行了重新设计,MBP16上面自然也使用了这种新设计的键盘



创作工具:DELL XPS17-9700, MacBook Pro 16体验对比



键盘的外观我觉得是没什么改变的,主要是手感和可靠性有一定的改善,方向键倒是改了,改成了比较窄但是更符合输入逻辑的结构,我个人觉得方向键做这种改变还是有一定用处



创作工具:DELL XPS17-9700, MacBook Pro 16体验对比




创作工具:DELL XPS17-9700, MacBook Pro 16体验对比




蝶式键盘很大一个问题就是可靠性,换成剪刀脚之后应该会好很多,苹果的键盘键程还是一如既往的短,克数设计还行,属于手指放上去就能触发,不需要用力敲打。新的键盘不怕灰尘了应该就不用再加键盘膜了,综合来看手感比前几代MBP好点吧



创作工具:DELL XPS17-9700, MacBook Pro 16体验对比



MacBook还有个特征的功能就是Touch Bar,这个带有触摸功能功能的控制栏,就相当于键盘上的拥有自适应变化功能的快捷键,随使用环境改变,不过身边很多朋友都觉得他用处不是很大,而且没有给选配的选项。键盘也有背光,常见的冷白光



创作工具:DELL XPS17-9700, MacBook Pro 16体验对比





创作工具:DELL XPS17-9700, MacBook Pro 16体验对比



XPS17的键盘仍然没有小键盘,虽然17寸的笔记本放置一个小键盘是比较轻松的,但是考虑到一般的创作者都用不到小键盘区,所以MBP16核XPS17都没有配备小键盘,转而选择对创作者更实用的更大规模扬声器



创作工具:DELL XPS17-9700, MacBook Pro 16体验对比




键盘的布局和以前也是比较类似的,跟XPS15基本上没有出入,我一直很喜欢电源键+指纹这个设计。布局的话,继承以往优秀设计的思路确实没错,但是在17寸上多增加一点功能键也不是件很难的事情,或许下一代就会改变了



创作工具:DELL XPS17-9700, MacBook Pro 16体验对比




XPS的键盘键程中等,手感算不上最顶级,但至少在同等键程下算是最好的了。手感设计的富有弹性,涂层很舒适,触发克数也比较轻,反馈明显,属于长时间打字不累的那种。MBP这次换回剪刀脚确实手感比之前的蝶式好了很多,但是没有这个好。XPS键盘当然是有背光的,也是可以调节的冷白光



创作工具:DELL XPS17-9700, MacBook Pro 16体验对比




创作工具:DELL XPS17-9700, MacBook Pro 16体验对比



对比一下C面的触摸板和扬声器,苹果的触摸板很早之前就领先于win本,直到微软更新了精准式触摸驱动才开始逐渐赶平,MBP16上面这个触摸板真是超级大,手里有苹果设备的朋友可以比划一下,从左command横跨到了右option。苹果的触摸板反应精准敏捷只是一方面,Win本有精准式驱动也可能做到。他的优势在于手势操作,原本复杂的呼出隐藏和移动都能快速实现,真正做到了一个触摸板完美代替鼠标。苹果给MBP16的扬声器也比MBP15款的更好,官方特别写明这套系统是录音棚级别的,每边都有3个单元,拿来外放听音乐确实非常震撼,好得不像是笔记本上的扬声器



创作工具:DELL XPS17-9700, MacBook Pro 16体验对比




创作工具:DELL XPS17-9700, MacBook Pro 16体验对比




XPS17同样也使用了超大的触摸板,这个触摸板就性能来讲,比如响应速度和精确性,都能和苹果的相比,但win上的手势支持就相对较少。XPS17的触摸板使用体验在Win本中是一流的,便捷性比不上MBP16,可能用个蓝牙鼠标体验会比触摸板更好。顺便一说,这两台笔记本的触摸板都是能识别是否是手指点击,MBP16上如果不是手指不能触发点击,XPS17上不是手指不会触发右键。XPS17上的扩音器也不错,4扬声器阵列,底部还有低音系统,一用就知道它好,吊打众win本,不过真要和MBP16这个新的阵列比还是差点



创作工具:DELL XPS17-9700, MacBook Pro 16体验对比




创作工具:DELL XPS17-9700, MacBook Pro 16体验对比



在XPS17的C面,键盘触摸板和扬声器以外的位置,都使用了黑色碳纤维表面,同时还有一层亲肤的表面涂层,这也是XPS上一贯的风格,耐脏耐划,而且材质不是金属,配合散热设计,热量不容易传到C面来




创作工具:DELL XPS17-9700, MacBook Pro 16体验对比




创作工具:DELL XPS17-9700, MacBook Pro 16体验对比



对比一下两台电脑的D壳,MBP的D壳跟其他的MacBookPro也没什么区别,非常干净,四个圆形的黑色脚垫,转轴这一边有产品ID



创作工具:DELL XPS17-9700, MacBook Pro 16体验对比




创作工具:DELL XPS17-9700, MacBook Pro 16体验对比




MBP16仍然是惯常的侧进风+后出风结构,旁边的孔道既是进风的孔位,又是低音单元的出口,而出风口则隐藏在转轴旁边,并没有留多少空间



创作工具:DELL XPS17-9700, MacBook Pro 16体验对比




创作工具:DELL XPS17-9700, MacBook Pro 16体验对比




XPS17的D面相对要复杂得多,首先脚垫结构是两小一大,长的脚垫在出风处,防止排出的热空气被再次吸入,进风端则是底部的大面积栅格,直接给两个涡轮提供风冷空气



创作工具:DELL XPS17-9700, MacBook Pro 16体验对比




创作工具:DELL XPS17-9700, MacBook Pro 16体验对比



创作工具:DELL XPS17-9700, MacBook Pro 16体验对比




XPS这个下进风后出风的结构感觉设计的还是非常合理的,而且转轴后面的风道空间给的很多,应该能保证散热。两个电脑的进风端好像都没有加防尘网



创作工具:DELL XPS17-9700, MacBook Pro 16体验对比




创作工具:DELL XPS17-9700, MacBook Pro 16体验对比



和MBP16一样,XPS17的低音单元也放在了侧边,在正面扬声器的下方,因为没有进风的功能,所以防尘工作做的相对更好一些



创作工具:DELL XPS17-9700, MacBook Pro 16体验对比




MacBook的螺丝是特制的,我找了找,没想到我这工具组里面还真有可以拆机的螺丝刀,但是我不敢拆,毕竟在保内,而且拆了也没什么任何可以升级的配件......想看详细拆解的可以去ifixit



创作工具:DELL XPS17-9700, MacBook Pro 16体验对比




创作工具:DELL XPS17-9700, MacBook Pro 16体验对比



而XPS17使用的是六角螺丝,拆解也只是比MacBook这个螺丝稍微好了一点点,不过拆了之后能干的事情比较多,除了能自行清理灰尘之外还可以升级硬件



创作工具:DELL XPS17-9700, MacBook Pro 16体验对比




创作工具:DELL XPS17-9700, MacBook Pro 16体验对比



拆开之后可以看到XPS17的散热设计和内部排布,和一般的电脑不一样的是,XPS没有使用热管,而是使用了一体化的大面积均热板,并且在m.2硬盘上都加装了铜片进行散热



创作工具:DELL XPS17-9700, MacBook Pro 16体验对比



XPS17的内存使用两个So-dimm,黑色防静电层下面还有用于散热的金属层,可以自行升级,并且给出了两个M.2接口,其中一个装了固态,另一个则是空的,给用户的升级空间非常大,不过在升级的同时最好保留原装配件。



创作工具:DELL XPS17-9700, MacBook Pro 16体验对比





创作工具:DELL XPS17-9700, MacBook Pro 16体验对比




创作工具:DELL XPS17-9700, MacBook Pro 16体验对比




XPS17所有的接口Type-C都进行了加固并且屏蔽,对于这样的工艺细节,我只能说DELL确实做的好,顶级笔记本就应该这样



创作工具:DELL XPS17-9700, MacBook Pro 16体验对比



对比一下两个笔记本的重量,首先是苹果MacBook Pro 16,单机重量非常接近2kg,薄确实很薄,但是一点也谈不上轻。而旅行重量2.325kg,带起来比游戏本稍微轻一点,还能接受



创作工具:DELL XPS17-9700, MacBook Pro 16体验对比




创作工具:DELL XPS17-9700, MacBook Pro 16体验对比



而XPS17单机重量就已经达到了2.489kg,体积更大是一方面,重量也受到了散热模组的影响,毕竟XPS17这个散热规模要比MBP16大很多,主要材质还是铜,不重很难。旅行重量则是2.922kg,两者的电源适配器重量其实差距不大,不过这旅行重量都要赶超游戏本了(MBP16其实背着体感也挺沉的),买之前需要先考虑自己稚嫩的肩头能否扛起这重担



创作工具:DELL XPS17-9700, MacBook Pro 16体验对比




创作工具:DELL XPS17-9700, MacBook Pro 16体验对比




对比一下两台笔记本的开合角度,XPS17能以10°左右的微弱优势领先,个人感觉很难用出区别,不过也有人比较看重这个,见仁见智吧



创作工具:DELL XPS17-9700, MacBook Pro 16体验对比




创作工具:DELL XPS17-9700, MacBook Pro 16体验对比




再对比一下两个笔记本的尺寸大小,比较让我意外的是,XPS17和MBP的宽度基本上是一样的,仅仅在长度上XPS17更长。其实从屏幕的边框就可以有一个初步的推测,XPS这个边框约等于没有,拼了命给自己争取到了一些宽度上的优势



创作工具:DELL XPS17-9700, MacBook Pro 16体验对比




拿出手机对比一下,XPS17其实也就比MBP16一边宽了不到1cm而已,因为他们的边框都非常窄,已经比以往的15.6寸游戏本还小了,放进15.6寸包里都非常轻松,所以收纳空间都不是问题



创作工具:DELL XPS17-9700, MacBook Pro 16体验对比





二、测试


首先来进行一下两个机器性能测试,因为共通的软件非常有限,所以测试也只能摸个大概,XPS17使用的是十代intel CPU,然而并不是10nm的低压版,而是标压的14nm处理器,8核16线程的i7 10875H,基础频率2.3GHz。使用CPU-z的测试来看,这个笔记本平台的CPU单核是能跑过桌面级的3700X的,只是全核心性能略低



创作工具:DELL XPS17-9700, MacBook Pro 16体验对比




创作工具:DELL XPS17-9700, MacBook Pro 16体验对比




在Cinebench上面,R15这种流程比较短的测试,是可以保证全程高频率跑完的,但是在R20这种流程较长的测试中,就会出现后期掉频率的现象,因此两次测试的多线程倍率出现了较大的不同



创作工具:DELL XPS17-9700, MacBook Pro 16体验对比




创作工具:DELL XPS17-9700, MacBook Pro 16体验对比




而在MacBook Pro 16上面,仅仅提及了它使用的是9代intel i9,基础频率是2.3GHz,可以通过ark数据推测,可能是9880H,这个CPU虽然冠名i9,但是实际上跟i7 10875H的规格极其类似(其实10875H还高了0.1GHz的boost)。我借到的这个MBP16因为主人有视频剪辑的需求,所以特意多花了3000加到了32G内存,苹果配件真是高贵得恐怖啊......



创作工具:DELL XPS17-9700, MacBook Pro 16体验对比




因为是i9,功耗释放非常激进,所以测试一开风扇就开始狂转,最后成绩这个i9 9880H和i7 10875H差不了多少,这2%的差距,我觉得基本可以忽略不计了



创作工具:DELL XPS17-9700, MacBook Pro 16体验对比



XPS17的内存性能应该稍好于MBP16,频率达到了2933MHz,相对的MBP16只有2667MHz,实际使用应该也和CPU一样区别不大,容量会成为主导体验的因素。虽然XPS17原配的只有16G,但是可以自己买两根16G的内存进行升级,买好点的都只需要1000块



创作工具:DELL XPS17-9700, MacBook Pro 16体验对比



XPS17的显卡使用的是RTX2060的Max-Q版本,热设计功耗应该65W左右,基础频率压得很低,带宽设计是pcie3.0 x16,并且支持CUDA、Raytracing和TensorCore。虽然标明的频率很低,但是在实际测试中,经常跑上1600MHz的频率



创作工具:DELL XPS17-9700, MacBook Pro 16体验对比




创作工具:DELL XPS17-9700, MacBook Pro 16体验对比




GPU性能测试如下,因为受到了TDP的限制,所以性能跟桌面级的差了很多,6625的FSE和4670的TS算不上是一个非常好的成绩,可能在1080P下游戏堪用,但是XPS17的屏幕已经是超4K标准了,玩大型单机游戏肯定需要降低分辨率



创作工具:DELL XPS17-9700, MacBook Pro 16体验对比




创作工具:DELL XPS17-9700, MacBook Pro 16体验对比



而MacBook Pro 16使用的是专业级的Radeon Pro 5500M,同样的,为了多4GB的显存或者升级为5600M,价格也是贵到离谱,如果没有非常高的显卡需求,比如建模和预览,这个显卡基本就能满足所需了。同时我也注意到显卡的带宽是Pciex8的,虽然少了点,但是基本不影响性能释放



创作工具:DELL XPS17-9700, MacBook Pro 16体验对比



续航这方面XPS17可以使用PCMark8来测试,使用常规用途并且调用GPU,最后的结果是5小时,这个续航成绩在笔记本里面不算差,XPS这个i7 10875H+RTX2060MQ的配置放到其他机器上都可以当游戏本用了,他却能撑下来5个小时,算上上班的摸鱼时间基本是够用一天的。至于MacBook Pro 16,我只能说正常使用一小时之后掉了23%的电,有的测试说是扩音器单元占据了不少空间所以16寸的电池没有太大的进步,如果真是这样那也只能说是有舍才有得吧



创作工具:DELL XPS17-9700, MacBook Pro 16体验对比



XPS17上面也能进行PCMark10的测试,从结果来看,总分4500以上,这已经达到了游戏本的性能水平,其中得分的短板是视频编辑,可能PCMark10觉得他的全核心频率还不算高吧



创作工具:DELL XPS17-9700, MacBook Pro 16体验对比



AIDA64里面还可以看到CPU TDP相关的信息,10875H的设计功耗是45W,但是PL2功率能达到135W,也就是在短时间内可以冲上较高的频率,同时也会使CPU的温度较高,但是长时间工作之后CPU的功耗就会回调至45W,将温度保持在较低水平



创作工具:DELL XPS17-9700, MacBook Pro 16体验对比




下面两个烤鸡分别是单CPU和CPU+GPU,在单独使用CPU的情况下CPU的功率能达到41.5W,频率已经超过了基础频率2.3GHz,此时的CPU温度是90℃,比较保守。而在CPU+GPU的测试中,总功率达到了50W,因为CPU只分到了20W的功率,温度只有78℃




创作工具:DELL XPS17-9700, MacBook Pro 16体验对比




创作工具:DELL XPS17-9700, MacBook Pro 16体验对比



整体的噪音是50.7±0.5db,这个噪音水平还算可以接受,毕竟大部分时间都是在低功耗下运行,仅仅日常使用的情况下声音是基本没有的



创作工具:DELL XPS17-9700, MacBook Pro 16体验对比




对MBP16的烤鸡就没那么顺利了,因为找不到合适的软件,所以最后选了流程比较长的Blender Bench,这个测试可以选择CPU测试,在测试的最后,查看CPU温度。结果为94.13℃,这个温度非常苹果啊......一直以来MacBook的散热都烂,MBP16据说已经是最好的一代了,结果还是不行



创作工具:DELL XPS17-9700, MacBook Pro 16体验对比



而此时MBP16的噪音是48.9±0.5db,比XPS17稍小,声音略显尖锐,可能是风扇转速太高了。不过值得一提的是,虽然掌托没什么热量,但是在Touch Bar附近已经有点烫手了,金属良好的导热性让MBP16的C面在高负载下成为了局部的铁板烧,使用时请小心



创作工具:DELL XPS17-9700, MacBook Pro 16体验对比


XPS17上面使用的硬盘是一个SN730,这个硬盘算是在oem中常见的黑盘型号,性能也跟台式机上零售的SN750相似,不知为何XPS17上面这个性能跟台式机上的表现差距有点大,2640/1290MB/s的读写速度在笔记本里算得上是不错,但是称不上优秀。好在XPS保留了相当大的升级空间,再插一个1T m.2也不是问题




创作工具:DELL XPS17-9700, MacBook Pro 16体验对比


创作工具:DELL XPS17-9700, MacBook Pro 16体验对比




而在MBP16上的硬盘,工作速度就非常接近Pcie3.0x4的理想速度,2800/2800 MB/s的读写速度能保证在进行任何操作的时候都流畅。可惜的是苹果这个储存不能升级,要加高容量硬盘的话,定制的时候增加1T储存需要额外3000,比970pro 1T还贵




创作工具:DELL XPS17-9700, MacBook Pro 16体验对比



最后再来看看两个电脑的屏幕,XPS这块屏幕的素质我觉得是能超过苹果的。首先是分辨率上XPS17这块超4K的屏幕就非常占优势,在MBP16上面,苹果继续保持了226ppi,分辨率为3072 x 1920,而XPS17是3840 x 2400,ppi则达到了260。而且XPS17这块是触控屏,支持多种触控笔,也是XPS的一贯特色





创作工具:DELL XPS17-9700, MacBook Pro 16体验对比



至于亮度和色域,首先色域上,苹果宣称达到了P3,但是用的是自己的Display P3标准,而XPS17所给出的是100%argb标准,在实际测试中也非常接近,虽然P3覆盖略低,但实际容积能达到108%的DCI-P3。对于这样的情况我只能说他们都是非常优秀的屏幕,好到基本无法用肉眼辨别了。亮度方面,两块屏幕的宣称亮度都是500nits,在实际测试中,他们都能突破500cd/m2。XPS17的屏幕有HDR400认证,并且还是一块物理防蓝光的屏幕,一般防蓝光会让色彩发黄,但是XPS17这个是不会偏色的



创作工具:DELL XPS17-9700, MacBook Pro 16体验对比





创作工具:DELL XPS17-9700, MacBook Pro 16体验对比



顺便一说,XPS17还自带了一个色准软件,可以让用户自己根据使用情景调整色彩,默认的是最大色域,可以选择为DCI-P3或者argb进行优化后的配置文件



创作工具:DELL XPS17-9700, MacBook Pro 16体验对比




创作工具:DELL XPS17-9700, MacBook Pro 16体验对比




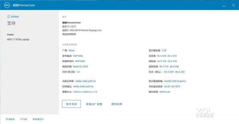
这个软件还带有一些屏幕自身的信息,XPS17这块屏来自夏普,色彩数据和灰度都有相关记录,同时还能恢复出厂设置,功能比较丰富,有了这个基本上不需要自己再买校色仪了



创作工具:DELL XPS17-9700, MacBook Pro 16体验对比



创作工具:DELL XPS17-9700, MacBook Pro 16体验对比


三、使用感受


我这有几天针对自己平时要用的应用,简单的体验了一下这两台笔记本。用了几天苹果MBP16之后我还是把浏览器换成了新Edge,感觉稍微好用一点,Touch Bar也支持这个浏览器,纯上网体验而言MBP16要稍微好点,因为手势操作确实能带来一些方便,不过花两万买笔记本的人应该也不会只拿来上网吧......



创作工具:DELL XPS17-9700, MacBook Pro 16体验对比




创作工具:DELL XPS17-9700, MacBook Pro 16体验对比




然后就是游戏测试,XPS17在这方面可以说是具有相当的实力,文明6这种性能需求中等的游戏,在超4K的分辨率下,开启中特效,常规性能测试能达到80帧以上,即使在高压力的风云汇聚测试下也能够到60帧的流畅线,回合时间也只有7.63s,玩起来一点障碍都没有



创作工具:DELL XPS17-9700, MacBook Pro 16体验对比




创作工具:DELL XPS17-9700, MacBook Pro 16体验对比




创作工具:DELL XPS17-9700, MacBook Pro 16体验对比




创作工具:DELL XPS17-9700, MacBook Pro 16体验对比




而在MBP16上面,只能使用一种分辨率,这个分辨率很奇怪我平时就没见过......1792x1120,感觉压力和1080P差不了太多吧,同样是中特效,常规测试也无法达到60帧,回合时间也更长9.92s,高压力测试直接跑不了,闪退了,所以还是少开点文明,有的玩都不错了



创作工具:DELL XPS17-9700, MacBook Pro 16体验对比




创作工具:DELL XPS17-9700, MacBook Pro 16体验对比




创作工具:DELL XPS17-9700, MacBook Pro 16体验对比




在XPS17上面测试古墓丽影11,使用半分辨率,1920X1200,超过常规1080p的情况下,预设高特效,也能达到69帧,而且此时GPU受限33%,没有全力工作,估计是为了长时间工作的稳定而降低了TDP,但是这个帧数已经非常流畅了,特效应该还能再开高一点



创作工具:DELL XPS17-9700, MacBook Pro 16体验对比




创作工具:DELL XPS17-9700, MacBook Pro 16体验对比




古墓11在MacBook上面也是有移植的,而且据说移植的效果还不错,基本没有浪费硬件性能(这不多的GPU性能恐怕浪费不起)。使用1650x1050的分辨率,特效也是高,此时的帧数也能有54,GPU相对而言拖了后腿,测试过程中C面的温度也有点高



创作工具:DELL XPS17-9700, MacBook Pro 16体验对比



创作工具:DELL XPS17-9700, MacBook Pro 16体验对比




而且大量的游戏是无法用MacOS运行的,有些是因为自己是32位程序,新的MacOS完全不支持,有的是直接没有MacOS的移植。再加上MBP16的短键程键盘,我觉得这电脑绝对不是为了玩游戏设计的,他基本没有为游戏用户做考虑



创作工具:DELL XPS17-9700, MacBook Pro 16体验对比




然后是一些生产力软件,比如Adobe的全家桶,我这里就选了两个对CPU需求比较大的Lr和Pr,首先是是Lr的导出,使用150张图片,简单修改之后进行缩图并限制大小进行导出,这是最常见的Lr操作



创作工具:DELL XPS17-9700, MacBook Pro 16体验对比



XPS17在导出过程中CPU并没有吃满,散热的压力并不大,在处理过程中还能干点别的。最后总时间为85s,对于150张图片的导出来说,跟桌面的速度区别并不是很大。而在MBP上,使用同样的设置,导出时间为93s,就编辑照片的过程而言,两个平台差别不是很大



创作工具:DELL XPS17-9700, MacBook Pro 16体验对比




创作工具:DELL XPS17-9700, MacBook Pro 16体验对比



视频导出则选用Premiere作为跨平台的测试软件,我找了一段陈年老视频,一段5min时长,1920x1440的MP4,原格式导出一次,并记录时间,这个后来发现这个负载可能稍微轻了一点。在XPS17上面导出的时候高密度使用了intel核显和内存,虽然用了CUDA加速,但是独显的利用率并不是很高,导出时间是103s



创作工具:DELL XPS17-9700, MacBook Pro 16体验对比




创作工具:DELL XPS17-9700, MacBook Pro 16体验对比



在MBP16上面同样的设置进行导出,使用的是AMD在苹果MacOS上的Metal加速,最终的结果其实和XPS17差不多,稍微慢了一点,105s的时间对于一个5min的视频来说还是算比较快的。但是Pr的功能操作逻辑都比较复杂,仅仅用触摸板是比较困难的,建议配个鼠标



创作工具:DELL XPS17-9700, MacBook Pro 16体验对比



在MacOs上,苹果专门为其开发了一个视频剪辑工具Final Cut Pro,剪辑效率和触摸板操作相对来说更方便一些,实时预览确实很快,毕竟是苹果自己钦定的MBP生产力工具,优化必然相当好。但是在导出速度上面并没有优势,最后结果为118s



创作工具:DELL XPS17-9700, MacBook Pro 16体验对比




创作工具:DELL XPS17-9700, MacBook Pro 16体验对比




最后来总结以下两个软件的实际导出速度,就使用过程而言,除了Final Cut都没有很明显的区别,毕竟都是固态+高配CPU,都不会存在卡顿的现象。导出速度方面XPS17略胜一筹,可能在超大的Pr项目上面会体现得更明显一点,除非坚持要用Final Cut,都可以考虑XPS17



创作工具:DELL XPS17-9700, MacBook Pro 16体验对比



MBP16上面的Touch Bar可能用起来并没有想象中那么方便,他确实功能丰富,但是很多时候都想不起来要用它,大部分时间都盯着屏幕看,无暇顾及。不过好在Touch Bar的功能是可以定制的,用很多软件都能丰富它的功能,充分利用他的触摸功能。但是要用触摸功能的话,XPS17的全面触摸不是更好吗......



创作工具:DELL XPS17-9700, MacBook Pro 16体验对比




创作工具:DELL XPS17-9700, MacBook Pro 16体验对比



对于代码体验而言,我觉得两者其实都差不多,因为屏幕大,而且现在IDE基本都支持多平台了,VS都上了mac,所以实际体验还是落在了键盘上面。我个人是比较偏向于长键程的键盘,所以要在MacBook中选的话,剪刀脚的体验会好很多,如果对比XPS17的话,我还是更喜欢XPS17的输入体验



创作工具:DELL XPS17-9700, MacBook Pro 16体验对比



还有一点就是,XPS17自带的这个的小转接头实在是方便,我的小移动硬盘是个USB-A的,所以还挺需要他来转移数据。而在MBP16上面,NTFS格式的硬盘是只读的,就算用了转接头还需要软件支持才能读写数据。我最后不得已用隔空投送才把数据转移到自己的主机上



创作工具:DELL XPS17-9700, MacBook Pro 16体验对比








总结


感觉很难总结,内容太多,都在文章里面,可以就用途而言简单来说一说两个电脑的区别。


如果是纯生产力工具,剪片子,修图之类的,跨平台的软件Pr Lr Ps其实效率都差不多,两个电脑配置也都差不多,导出的时候因为XPS17散热稍微好点,性能释放好,所以速度稍微有点优势。MacOS上专有的Final Cut Pro操作体验更好一些,但是导出速度稍慢。如果不是为了某些特有软件的话,两个电脑其实用起来没有什么差距。而且还有个问题就是,前几天才开了WWDC,x86的MacBook就要被抛弃了,以后的软件的优化还是个问题,如果重心被放在了ARM性能优化上一点都不奇怪,届时X86的 MBP又将何去何从啊,所以在疑云消除之前建议先观望


不过作为高配Win本的XPS17也有一些独有的优势,比如支持Windows Hello等等。而且因为显卡好,键盘更舒服,所以用来打游戏是完全没问题的,超4K的屏幕某些游戏比如文明6都能完美驾驭。两个电脑的触摸板都精确,反应都很敏捷,MacBook Pro的触摸板的优势在于他的手势更丰富,所以操作体验基本能代替鼠标。不过MacOS的学习成本挺高的,如果不是长期用MacBook的朋友首次购买应该要注意这个问题


还有一个问题就是重量和散热,XPS17散热好,规模大,甚至m.2都是铜片散热,相对来讲就更重些。不过也因此能在高负载下保持稳定47W的CPU功率不降频,还能维持温度在90℃。MBP轻一些,散热也只是比原来稍微好了一点,高强度使用CPU时温度有94℃,铁板烧是Apple传统美食,不得不品尝。在旅行重量方面,他们都是超过2KG的笔记本,MBP能轻一些,但是2.33kg每天背着上下班也挺累的,需要携带时XPS13和MBP13都是更好的选择



最后送上一张图,谢谢大家围观


创作工具:DELL XPS17-9700, MacBook Pro 16体验对比

高级模式
星空(中国)精选大家都在看24小时热帖7天热帖大家都在问最新回答

针对ZOL星空(中国)您有任何使用问题和建议 您可以 联系星空(中国)管理员查看帮助  或  给我提意见

快捷回复 APP下载 返回列表