我可以: 邀请好友来看>>
ZOL星空(中国) > 产品星空(中国) > 电子辞典星空(中国) > 电子辞典 高功能驱动电路应用线路
帖子很冷清,卤煮很失落!求安慰
返回列表
签到
手机签到经验翻倍!
快来扫一扫!

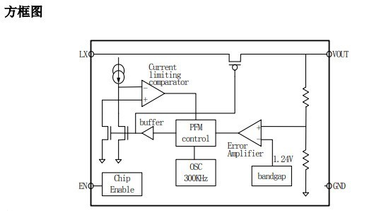
电子辞典 高功能驱动电路应用线路

528浏览 / 0回复

6t7tx0

6t7tx0

0
精华
76
帖子

等  级:Lv.6
经  验:7240
  • Z金豆: 660

    千万礼品等你来兑哦~快点击这里兑换吧~

  • 城  市:广东
  • 注  册:2022-10-26
  • 登  录:2024-04-19
  • 新手毕业
发表于 2022-12-08 15:19:42
电梯直达 确定
楼主
高级模式
星空(中国)精选大家都在看24小时热帖7天热帖大家都在问最新回答

针对ZOL星空(中国)您有任何使用问题和建议 您可以 联系星空(中国)管理员查看帮助  或  给我提意见

快捷回复 APP下载 返回列表