我可以: 邀请好友来看>>
ZOL星空(中国) > 航嘉机箱、电源星空(中国) > 航嘉电源星空(中国) > 航嘉冷静王钻石2.31版星空(中国) > 航嘉冷静王至尊版2.3 400W,电源修复大家一起来
帖子很冷清,卤煮很失落!求安慰
返回列表
签到
手机签到经验翻倍!
快来扫一扫!

航嘉冷静王至尊版2.3 400W,电源修复大家一起来

798浏览 / 1回复

尹赛米亚

尹赛米亚

13
精华
1327
帖子

等  级:Lv.8
经  验:36674
  • 身份验证
  • 星空(中国)骨干
  • 点睛之笔
  • 点石成金
  • 滴水穿石
发表于 2015-11-24 22:37:50
电梯直达 确定
楼主

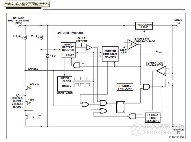
这是电源的图片。。7角的芯片是什么型号,有人知道告诉一下,原芯片炸飞了,正中间,TNY277PN, 紫苏布丁,修复后会给分享,希望大家多多支持!


航嘉冷静王至尊版2.3 400W,电源修复大家一起来



航嘉冷静王至尊版2.3 400W,电源修复大家一起来


 下面是电路分解图!大家多多参与互动噢,回复必赏金豆


航嘉冷静王至尊版2.3 400W,电源修复大家一起来


航嘉冷静王至尊版2.3 400W,电源修复大家一起来


航嘉冷静王至尊版2.3 400W,电源修复大家一起来


weixin_10316...

weixin_10316140


精华

帖子

等  级:Lv.1
经  验:1
发表于 2019-07-14 15:51:53 1楼
你好,这个电源你修好了没?是个什么芯片?我的电源也是这样。求分享
高级模式
星空(中国)精选大家都在看24小时热帖7天热帖大家都在问最新回答

针对ZOL星空(中国)您有任何使用问题和建议 您可以 联系星空(中国)管理员查看帮助  或  给我提意见

快捷回复 APP下载 返回列表