一颗强劲的CPU可以带着我们在复杂的数码世界里飞速狂奔,一块超酷的显示卡会带着我们在绚丽的3D世界里领略那五光十色的震撼,一块发烧级的声卡更能带领我们进入那美妙的音乐殿堂,一个强劲而稳定工作的电脑电源,则是我们的计算机能出色工作的必要保证。
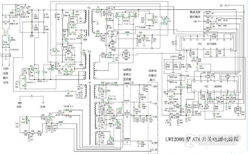
 计算机开关电源工作电压较高,通过的电流较大,又工作在有自感电动势的状态下,因此,使用过程中故障率较高。对于电源产生的故障,不少朋友束手无策,其实,只要有一点电子电路知识,就可以轻松的维修电源。 首先,我们要知道计算机开关电源的工作原理。电源先将高电压交流电(220V)通过全桥二极管(图1、2)整流以后成为高电压的脉冲直流电,再经过电容滤波(图3)以后成为高压直流电。



此时,控制电路控制大功率开关三极管将高压直流电按照一定的高频频率分批送到高频变压器的初级(图4)。接着,把从次级线圈输出的降压后的高频低压交流电通过整流滤波转换为能使电脑工作的低电压强电流的直流电。其中,控制电路是必不可少的部分。它能有效的监控输出端的电压值,并向功率开关三极管发出信号控制电压上下调整的幅度。在计算机开关电源中,由于电源输入部分工作在高电压、大电流的状态下,故障率最高;其次输出直流部分的整流二极管、保护二极管、大功率开关三极管较易损坏;再就是脉宽调制器TL494的4脚电压是保护电路的关键测试点。通过对多台电源的维修,总结出了对付电源常见故障的方法。

一、在断电情况下,“望、闻、问、切” 由于检修电源要接触到220V高压电,人体一旦接触36V以上的电压就有生命危险。因此,在有可能的条件下,尽量先检查一下在断电状态下有无明显的短路、元器件损坏故障。首先,打开电源的外壳,检查保险丝(图5)是否熔断,再观察电源的内部情况,如果发现电源的PCB板上元件破裂,则应重点检查此元件,一般来讲这是出现故障的主要原因;闻一下电源内部是否有糊味,检查是否有烧焦的元器件;问一下电源损坏的经过,是否对电源进行违规的操作,这一点对于维修任何设备都是必须的。在初步检查以后,还要对电源进行更深入地检测。

用万用表测量AC电源线两端的正反向电阻及电容器充电情况,如果电阻值过低,说明电源内部存在短路,正常时其阻值应能达到100千欧以上;电容器应能够充放电,如果损坏,则表现为AC电源线两端阻值低,呈短路状态,否则可能是开关三极管VT1、VT2击穿。 然后检查直流输出部分。脱开负载,分别测量各组输出端的对地电阻,正常时,表针应有电容器充放电摆动,最后指示的应为该路的泄放电阻的阻值。否则多数是整流二极管反向击穿所致。 二、加电检测 检修ATX开关电源,应从PS-ON和PW-OK、+5V SB信号人手。脱机带电检测ATX电源待机状态时,+5V SB、PS-ON信号高电平,PW-OK低电平,其他电压无输出。ATX电源由待机状态转为启动受控状态的方法是:用一根导线把ATX插头14脚PS-ON信号,与任一地端3、5、7、13、15、16、17中的一脚短接,此时PS-ON信号为零电平,PW-OK、+5V SB信号为高电平,开关电源风扇旋转,ATX插头+3.3V、+5V、+12V有输出。 在通过上述检查后,就可通电测试。这时候才是关键所在,需要有一定的经验、电子基础及维修技巧。一般来讲应重点检查一下电源的输入端,开关三极管,电源保护电路以及电源的输出电压电流等。如果电源启动一下就停止,则该电源处于保护状态下,可直接测量TL494的4脚电压,正常值应为0.4V以下,若测得电压值为+4V以上,则说明电源的处于保护状态下,应重点检查产生保护的原因。由于接触到高电压,建议没有电子基础的朋友要小心操作。 二、加电检测 检修ATX开关电源,应从PS-ON和PW-OK、+5V SB信号人手。脱机带电检测ATX电源待机状态时,+5V SB、PS-ON信号高电平,PW-OK低电平,其他电压无输出。ATX电源由待机状态转为启动受控状态的方法是:用一根导线把ATX插头14脚PS-ON信号,与任一地端3、5、7、13、15、16、17中的一脚短接,此时PS-ON信号为零电平,PW-OK、+5V SB信号为高电平,开关电源风扇旋转,ATX插头+3.3V、+5V、+12V有输出。 在通过上述检查后,就可通电测试。这时候才是关键所在,需要有一定的经验、电子基础及维修技巧。一般来讲应重点检查一下电源的输入端,开关三极管,电源保护电路以及电源的输出电压电流等。如果电源启动一下就停止,则该电源处于保护状态下,可直接测量TL494的4脚电压,正常值应为0.4V以下,若测得电压值为+4V以上,则说明电源的处于保护状态下,应重点检查产生保护的原因。由于接触到高电压,建议没有电子基础的朋友要小心操作。

|