我可以: 邀请好友来看>>
ZOL星空(中国) > 硬件星空(中国) > 其他硬件星空(中国) > 世微 AP2402 DC-DC降压恒流驱动IC 刹车灯 半亮 高亮瀑闪线路图
帖子很冷清,卤煮很失落!求安慰
返回列表
签到
手机签到经验翻倍!
快来扫一扫!

世微 AP2402 DC-DC降压恒流驱动IC 刹车灯 半亮 高亮瀑闪线路图

21浏览 / 1回复

6t7tx0

6t7tx0

0
精华
76
帖子

等  级:Lv.6
经  验:7240
  • Z金豆: 660

    千万礼品等你来兑哦~快点击这里兑换吧~

  • 城  市:广东
  • 注  册:2022-10-26
  • 登  录:2024-04-19
  • 新手毕业
发表于 2023-12-28 15:45:51
电梯直达 确定
楼主

产品描述

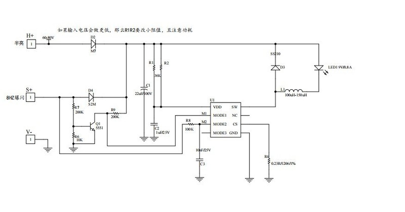
AP2402 是一款 PWM 工作模式,高效率、简单、内置功率管,适用于 5-100V输入的高精度降压 LED 恒流驱动芯片。输出功率可达 15W,电流 1.5A。AP2402 可实现三段功能切换,通过MODE1/2/3 切换三种功能模式:全亮,半亮,爆闪,全亮/半亮/爆闪循环模式。AP2402 工作频率固定在 150KHZ 左右,同时内置抖频电路,可以降低对其他设备的 EMI 干扰。另外采用平均电流采样模式,可以A提高宽输入电压情况下的电流精度。AP2402 带有输出短路保护功能,5V~100V 输入条件下,短时短路不会损坏电源器件。AP2402 还有过温调节电流的功能。当芯片内部的温度达到 140℃左右时,会自动调低输出电流。

3,原理图

世微 AP2402 DC-DC降压恒流驱动IC 刹车灯 半亮 高亮瀑闪线路图

4,产品特点

宽输入电压范围:5V~100V

可设定电流范围:10mA~1500mA

固定工作频率:150KHZ

内置抖频电路,降低对其他设备的 EMI干扰

平均电流模式采样,恒流精度更高

0-100%占空比控制,无电流节点跳变

输出短路保护

过温保护

三功能模式:全亮/半亮/爆闪/三功能循环

ESOP8 封装

5,应用领域电动车,摩托车灯照明汽车灯照明手电筒

6,刹车灯方案应用线路图:半亮--高亮--爆闪(双正为高亮爆闪)

世微 AP2402 DC-DC降压恒流驱动IC 刹车灯 半亮 高亮瀑闪线路图




红棉Q雨

红棉Q雨


精华

帖子

等  级:Lv.4
经  验:2362
发表于 2024-01-01 17:12:50 1楼

看着上面的介绍好专业

高级模式
星空(中国)精选大家都在看24小时热帖7天热帖大家都在问最新回答

针对ZOL星空(中国)您有任何使用问题和建议 您可以 联系星空(中国)管理员查看帮助  或  给我提意见

快捷回复 APP下载 返回列表