我可以: 邀请好友来看>>
ZOL星空(中国) > 硬件星空(中国) > 其他硬件星空(中国) > CS5263DP转HDMI应用 CS5263原理图 CS5263替代IT6561芯片
帖子很冷清,卤煮很失落!求安慰
返回列表
签到
手机签到经验翻倍!
快来扫一扫!

CS5263DP转HDMI应用 CS5263原理图 CS5263替代IT6561芯片

25浏览 / 0回复

薇芯aoeraoer...

薇芯aoeraoern

0
精华
20
帖子

等  级:Lv.3
经  验:989
  • Z金豆: 88

    千万礼品等你来兑哦~快点击这里兑换吧~

  • 城  市:广东
  • 注  册:2023-05-26
  • 登  录:2024-07-11
发表于 2023-08-03 16:58:25
电梯直达 确定
楼主

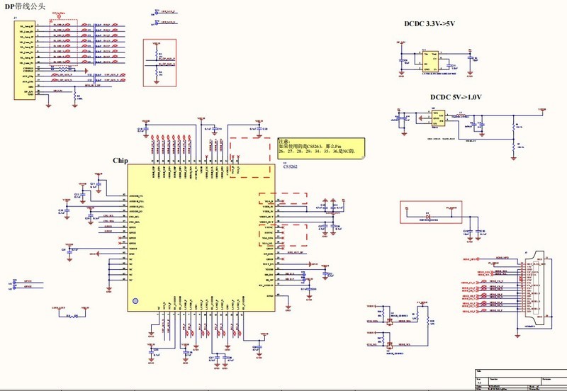
CS5263替代停产IT6561设计用于连接DP1.4HDMI2.0音视频转换器。

Capstone CS5263AN是一款高性能DP1.4HDMI2.0b转换器,设计用于将DP1.4源连接到HDMI2.0b接收 器。CS5263AN集成了DP1.4兼容接收机和HDMI2.0b兼容接收机发射器。

DP接口包括4条主通道、辅助通道和HPD信号。接收 器支持每通道最大5.4GbpsHBR2)数据速率。DP接收机结合了HDCP1.4HDCP2.3内容保护方案具有嵌入式密钥,用于数字音视频内容的安全传输。

 
CS5263DP转HDMI应用 CS5263原理图  CS5263替代IT6561芯片

HDMI接口包括4个最小化传输差分时钟/数据对、DDCHPD信号。HDMI发射机能够支持高达6Gpbs的数据速率,足以处理高达FHD 1080p 120Hz的视频分辨率UHD 4k 60Hz格式。HDMI发射机包含支持HDCP1.4HDCP2.3HDCP引擎。由于包含了HDCPCS5263AN允许安全传输受保护的内容。嵌入式密钥可提供最高级别的HDCP密钥安全性。

CS5263AN是一种高度集成的单芯片,适用于多个细分市场和显示应用,如拓展坞、扩展底座等。


ASL CS5263设计电路原理图:


CS5263DP转HDMI应用 CS5263原理图  CS5263替代IT6561芯片 

DisplayPortDPv1.4手机/电脑协议

HDMI 2.0规范,数据速率高达每通道6-Gbps
嵌入式振荡器,无需外部晶体

嵌入式MCUSPI

嵌入式EDID(如果终端设备没有,CS5263AN将响应EDID

支持HDCP 1.4HDCP2.3,带有支持HDCP中继器的片上键。

支持RGB 4:4:4 8/10bpcYCbCr 4:4:44:2:24:2:0 8/10bpc

192KHz x8通道的音频采样率

PCB参考设计:


 
CS5263DP转HDMI应用 CS5263原理图  CS5263替代IT6561芯片

 

 


高级模式
星空(中国)精选大家都在看24小时热帖7天热帖大家都在问最新回答

针对ZOL星空(中国)您有任何使用问题和建议 您可以 联系星空(中国)管理员查看帮助  或  给我提意见

快捷回复 APP下载 返回列表