我可以: 邀请好友来看>>
ZOL星空(中国) > 硬件星空(中国) > 硬件研究区星空(中国) > 硬件改造星空(中国) > 基于PCM2912+TDA152的声卡
帖子很冷清,卤煮很失落!求安慰
返回列表
签到
手机签到经验翻倍!
快来扫一扫!

基于PCM2912+TDA152的声卡

209浏览 / 7回复

pxm2599

pxm2599

0
精华
10
帖子

等  级:Lv.1
经  验:255
  • Z金豆: 33

    千万礼品等你来兑哦~快点击这里兑换吧~

  • 城  市:湖南
  • 注  册:2012-08-30
  • 登  录:2019-11-09
发表于 2018-09-03 15:46:39
电梯直达 确定
楼主

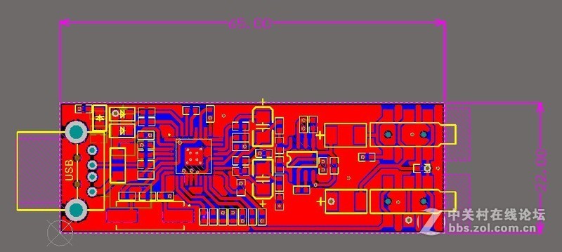
上班不怎么忙 闲来无事  画个小玩意  玩玩 !
基于PCM2912+TDA152的声卡
基于PCM2912+TDA152的声卡
基于PCM2912+TDA152的声卡
基于PCM2912+TDA152的声卡

kerzf6b9a3

kerzf6b9a3


精华

帖子

等  级:Lv.1
经  验:124
发表于 2018-09-03 17:37:33 1楼
谢谢后主分享 很有用处

j0gme471c7

j0gme471c7


精华

帖子

等  级:Lv.1
经  验:44
发表于 2018-09-03 17:33:23 2楼
我最喜欢回复人少的贴子了

lengbingyu

lengbingyu


精华

帖子

等  级:Lv.9
经  验:87661
发表于 2018-09-03 17:34:50 3楼
沙发~~~~

noelrc

noelrc


精华

帖子

等  级:Lv.3
经  验:689
发表于 2018-09-03 20:11:17 4楼
高大上

linanyao

linanyao


精华

帖子

等  级:Lv.7
经  验:25162
发表于 2018-09-03 22:26:15 5楼
这是要火的节奏啊

bbar

bbar


精华

帖子

等  级:Lv.2
经  验:283
发表于 2018-12-30 19:11:04 6楼

这东西便宜吧111111111111

laofan520

laofan520


精华

帖子

等  级:Lv.1
经  验:7
发表于 2019-02-13 20:52:51 7楼
对图片评论:
好东西,支持一下
高级模式
星空(中国)精选大家都在看24小时热帖7天热帖大家都在问最新回答

针对ZOL星空(中国)您有任何使用问题和建议 您可以 联系星空(中国)管理员查看帮助  或  给我提意见

快捷回复 APP下载 返回列表