200mALED 驱动能力:3~8 个 20mA LED 灯效率高只需外接一只电感">
我可以: 邀请好友来看>>
ZOL星空(中国) > 硬件星空(中国) > 其他硬件星空(中国) > AP9111手电筒专用集成电路芯片 单节干电池 LED手电筒IC
帖子很冷清,卤煮很失落!求安慰
返回列表
签到
手机签到经验翻倍!
快来扫一扫!

AP9111手电筒专用集成电路芯片 单节干电池 LED手电筒IC

16浏览 / 0回复

6t7tx0

6t7tx0

0
精华
76
帖子

等  级:Lv.6
经  验:7240
  • Z金豆: 660

    千万礼品等你来兑哦~快点击这里兑换吧~

  • 城  市:广东
  • 注  册:2022-10-26
  • 登  录:2024-04-19
  • 新手毕业
发表于 2023-12-11 15:06:24
电梯直达 确定
楼主

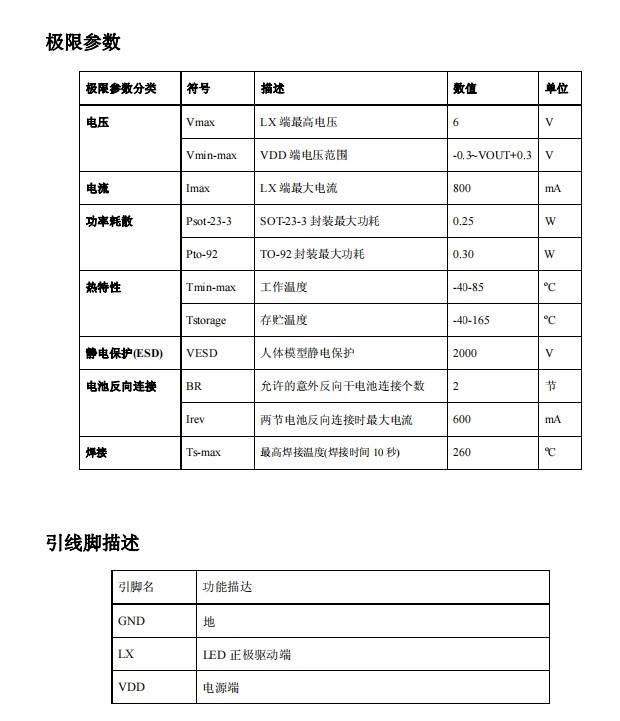
概述

AP9111 是 LED 手电筒专用集成电路芯片 ,是一款采用大规模集成电路技术,专门针对单节干电池的 LED 手电筒设计的一款专用集成电路。外加 1 个电感元件,即可构成 LED 手电筒驱动电路板。AP 9111 性能优越、可靠性高、使用简单、生产一致性好。通过电感元件的调节,可满足 LED 手电筒的不同要求封装


主要特点

 输入电压范围:0.9V~1.5V

 输出最大电流:>200mA

 LED 驱动能力:3~8 个 20mA LED 灯

 效率高

只需外接一只电感

AP9111手电筒专用集成电路芯片 单节干电池 LED手电筒IC

AP9111手电筒专用集成电路芯片 单节干电池 LED手电筒IC


高级模式
星空(中国)精选大家都在看24小时热帖7天热帖大家都在问最新回答

针对ZOL星空(中国)您有任何使用问题和建议 您可以 联系星空(中国)管理员查看帮助  或  给我提意见

快捷回复 APP下载 返回列表