我可以: 邀请好友来看>>
ZOL星空(中国) > 手机星空(中国) > MEIZU手机星空(中国) > 今天更新没新功能
帖子很冷清,卤煮很失落!求安慰
返回列表
签到
手机签到经验翻倍!
快来扫一扫!

今天更新没新功能

11浏览 / 9回复

linnasi

linnasi

0
精华
366
帖子

等  级:Lv.1
经  验:157
  • Z金豆: 0

    千万礼品等你来兑哦~快点击这里兑换吧~

  • 城  市:黑龙江
  • 注  册:2010-08-13
  • 登  录:2011-02-02
发表于 2017-11-15 20:41:14
电梯直达 确定
楼主
今天更新没新功能 今天更新没新功能 之前周五更新都有新功能的,可惜今天没有�

yswszty

yswszty


精华

帖子

等  级:Lv.1
经  验:0
发表于 2017-11-15 20:41:32 1楼
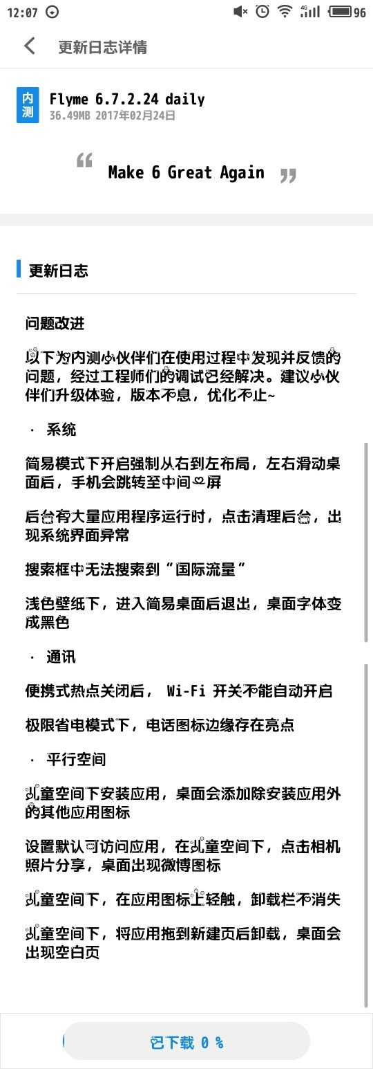
2月24日 上传 下载附件 (101.7 KB) pic from app 前几天看是8天,今天看了11天

zhoulei921gc...

zhoulei921gcd


精华

帖子

等  级:Lv.1
经  验:0
发表于 2017-11-15 20:42:33 2楼
测试固件最*不稳定,外发固件延后了

fazhiban

fazhiban


精华

帖子

等  级:Lv.1
经  验:0
发表于 2017-11-15 20:42:40 3楼

snake213

snake213


精华

帖子

等  级:Lv.1
经  验:172
发表于 2017-11-15 20:43:06 4楼
嗯 内测最*更新也是bug多

jy02629106

jy02629106


精华

帖子

等  级:Lv.3
经  验:907
发表于 2017-11-15 20:49:18 5楼
内测主要还是以优化为主,稳定的话会有新增功能的。

limecc

limecc


精华

帖子

等  级:Lv.1
经  验:8
发表于 2017-11-15 20:50:49 6楼
内测那么快 稳定的才6.0.1.1A

_xx77xx

_xx77xx


精华

帖子

等  级:Lv.1
经  验:0
发表于 2017-11-15 20:56:42 7楼
这个什么鬼啊 反正我是不会用

lpys1101

lpys1101


精华

帖子

等  级:Lv.1
经  验:0
发表于 2017-11-15 21:15:13 8楼
穿别人的鞋,走自己的路,让他们找去吧。

nb51

nb51


精华

帖子

等  级:Lv.1
经  验:0
发表于 2017-11-15 21:25:01 9楼
土豪我们做朋友吧
高级模式
星空(中国)精选大家都在看24小时热帖7天热帖大家都在问最新回答

针对ZOL星空(中国)您有任何使用问题和建议 您可以 联系星空(中国)管理员查看帮助  或  给我提意见

快捷回复 APP下载 返回列表