我可以: 邀请好友来看>>
ZOL星空(中国) > 手机星空(中国) > Apple手机星空(中国) > 苹果iPhone6s VS 星空体育平台S6 edge+:拍照谁更强?
返回列表
签到
手机签到经验翻倍!
快来扫一扫!

苹果iPhone6s VS 星空体育平台S6 edge+:拍照谁更强?

35955浏览 / 1回复

Double豆

Double豆

36
精华
32048
帖子

等  级:Lv.12
经  验:539672
  • 语惊四座
  • 任务达人
  • 天下无双
  • 点亮自己
  • 星空(中国)骨干
  • 点睛之笔
  • 点石成金
  • 滴水穿石
发表于 2015-10-20 11:49:37
电梯直达 确定
楼主
极客爱数码 把此贴设为精华,星空体育平台和苹果两家旗舰的拍照对比,图文详细,对比项目详细,支持下!

1.S6 edge+/iPhone6s相机配置PK


    作为Android老大,星空体育平台旗舰一直在各个方面处于行业顶尖水平,并与苹果不断抗衡。拍照方面亦是如此。很多人在星空体育平台Galaxy S6 edge+与苹果iPhone6s之间的纠结大多在外观和生态方面,而拍照水平也是需要考虑的一个方面。


苹果iPhone6s VS 星空体育平台S6 edge+:拍照谁更强?
■ 星空体育平台S6 edge+/苹果iPhone6s拍照谁更强?


    在经历了4代800万像素之后,终于这次苹果将iPhone6s提升到了1200万像素,不过这相对星空体育平台Galaxy S6 edge+的1600万像素仍有一定差距,当然,这是表面现象,更详细的还得看二者在拍照方面的具体配置——

苹果iPhone6s VS 星空体育平台S6 edge+:拍照谁更强?


    不看样张、单从星空体育平台Galaxy S6 edge+和苹果iPhone6s的 拍照硬件配置上基本已经可以分出高下,苹果虽然将像素提升到了1200万,并且将传感器型号进行了升级,不过其传感器尺寸和上一代一样,并无变化,所以无 论是在理论上还是之前我们的实际对比中都可以证实其拍照水平基本相当于还停留在iPhone6的拍照水平上,仅有轻微提升;相比而言,星空体育平台 Galaxy S6 edge+保持了在拍照硬件上的领先优势,大底高像素大光圈+光学防抖使其面对iPhone6s优势明显。当然,苹果iPhone6s也在单个像素大小和闪光灯数量上略超星空体育平台Galaxy S6 edge+,但这的确远不如上面几大因素更加能够说明问题。


苹果iPhone6s VS 星空体育平台S6 edge+:拍照谁更强?
▲ 星空体育平台Galaxy S6 edge+和苹果iPhone6s


苹果iPhone6s VS 星空体育平台S6 edge+:拍照谁更强?
▲ 星空体育平台Galaxy S6 edge+和苹果iPhone6s


    说了这么多星空体育平台Galaxy S6 edge+和苹果iPhone6s拍照硬件上的东西主要是为了对二者在后面样张表现差异的理解更容易。下面直接用样张定个高下。


2.室外正常光线细节PK


    以下两张同样的样张中,上侧(16:9)均为星空体育平台Galaxy S6 edge+拍摄,下侧(4:3)均为苹果iPhone6s拍摄(均为默认最大尺寸比例)。


【室外正常光线】

苹果iPhone6s VS 星空体育平台S6 edge+:拍照谁更强?
                    焦距:5mm  光圈:f/1.9  ISO感光度:40                      
曝光时间:1/1416  曝光补偿:0EV  白平衡:自动

苹果iPhone6s VS 星空体育平台S6 edge+:拍照谁更强?
                    焦距:5mm  光圈:f/2.2  ISO感光度:25                      
曝光时间:1/2653  曝光补偿:0EV  白平衡:自动


    正常光线条件下,星空体育平台Galaxy S6 edge+和苹果iPhone6s表现都非常优秀,这是预料之中。二者风格略有不同,星空体育平台Galaxy S6 edge+的算法注重比较高的亮度,整体曝光稍高于苹果iPhone6s,也比较接近肉眼看到的亮度;不过也由于iPhone6s压低了一点曝光,所以会提供色彩浓度比肉眼看到的更高一些的感受(如天空更蓝)。当然,这也与星空体育平台Galaxy S6 edge+传感器尺寸更大、像素更多带来的宽容度更高(细节更丰富)有关(相比之下,iPhone6s对比度更高,但整体宽容高难度稍低,细节不如S6 edge+丰富)。

苹果iPhone6s VS 星空体育平台S6 edge+:拍照谁更强?
                    焦距:5mm  光圈:f/1.9  ISO感光度:40                      
曝光时间:1/808  曝光补偿:0EV  白平衡:自动


苹果iPhone6s VS 星空体育平台S6 edge+:拍照谁更强?
                    焦距:5mm  光圈:f/2.2  ISO感光度:25                      
曝光时间:1/1221  曝光补偿:0EV  白平衡:自动


苹果iPhone6s VS 星空体育平台S6 edge+:拍照谁更强?
▲ 细节放大


    像素高的优势显然不必多说,星空体育平台Galaxy S6 edge+因此受益明显,放大到细节可以看出,其样张比iPhone6s细节更精细,锐度更高,色彩也因此得以了较好的保障。当然,对于只青睐于网络分享的大众用户来说,如此细节的确有些挑剔了,不过在分享前的后期编辑需求面前,显然星空体育平台Galaxy S6 edge+可编辑性强的优势就会更多的显现出来了。


苹果iPhone6s VS 星空体育平台S6 edge+:拍照谁更强?
                    焦距:5mm  光圈:f/1.9  ISO感光度:40                      
曝光时间:1/179  曝光补偿:0EV  白平衡:自动


苹果iPhone6s VS 星空体育平台S6 edge+:拍照谁更强?
                    焦距:5mm  光圈:f/2.2  ISO感光度:25                      
曝光时间:1/208  曝光补偿:0EV  白平衡:自动


苹果iPhone6s VS 星空体育平台S6 edge+:拍照谁更强?
                    焦距:5mm  光圈:f/1.9  ISO感光度:40                      
曝光时间:1/1196  曝光补偿:0EV  白平衡:自动


苹果iPhone6s VS 星空体育平台S6 edge+:拍照谁更强?
                    焦距:5mm  光圈:f/2.2  ISO感光度:25                      
曝光时间:1/2849  曝光补偿:0EV  白平衡:自动


    像素高的优势显然不必多说,星空体育平台Galaxy S6 edge+因此受益明显,放大到细节可以看出,其样张比iPhone6s细节更精细,锐度更高,色彩也因此得以了较好的保障。当然,对于只青睐于网络分享的大众用户来说,如此细节的确有些挑剔了,不过在分享前的后期编辑需求面前,显然星空体育平台Galaxy S6 edge+可编辑性强的优势就会更多的显现出来了。


苹果iPhone6s VS 星空体育平台S6 edge+:拍照谁更强?
焦距:5mm  光圈:f/1.9  ISO感光度:40  
曝光时间:1/233  曝光补偿:0EV  白平衡:自动


苹果iPhone6s VS 星空体育平台S6 edge+:拍照谁更强?
焦距:5mm  光圈:f/2.2  ISO感光度:25  
曝光时间:1/314  曝光补偿:0EV  白平衡:自动


苹果iPhone6s VS 星空体育平台S6 edge+:拍照谁更强?
焦距:5mm  光圈:f/1.9  ISO感光度:40  
曝光时间:1/361  曝光补偿:0EV  白平衡:自动


苹果iPhone6s VS 星空体育平台S6 edge+:拍照谁更强?
焦距:5mm  光圈:f/2.2  ISO感光度:25  
曝光时间:1/874  曝光补偿:0EV  白平衡:自动


    在强光条件下,苹果iPhone6s倾向于稍稍偏冷的色调,星空体育平台Galaxy S6 edge+倾向于接近肉眼观测到的情况,二者风格稍微有一点不同。就色彩表现而言,星空体育平台Galaxy S6 edge色彩饱和度稍高一些,这与其传感器更大、像素更多也有一定关系。



3.微距拍摄样张PK


【微距拍摄】

苹果iPhone6s VS 星空体育平台S6 edge+:拍照谁更强?
                    焦距:5mm  光圈:f/1.9  ISO感光度:40                      
曝光时间:1/572  曝光补偿:0EV  白平衡:自动


苹果iPhone6s VS 星空体育平台S6 edge+:拍照谁更强?
                    焦距:5mm  光圈:f/2.2  ISO感光度:25                      
曝光时间:1/705  曝光补偿:0EV  白平衡:自动


苹果iPhone6s VS 星空体育平台S6 edge+:拍照谁更强?
                    焦距:5mm  光圈:f/1.9  ISO感光度:40                      
曝光时间:1/1456  曝光补偿:0EV  白平衡:自动


苹果iPhone6s VS 星空体育平台S6 edge+:拍照谁更强?
                    焦距:5mm  光圈:f/2.2  ISO感光度:25                      
曝光时间:1/2262  曝光补偿:0EV  白平衡:自动


苹果iPhone6s VS 星空体育平台S6 edge+:拍照谁更强?
                    焦距:5mm  光圈:f/1.9  ISO感光度:40                      
曝光时间:1/2028  曝光补偿:0EV  白平衡:自动


苹果iPhone6s VS 星空体育平台S6 edge+:拍照谁更强?
                    焦距:5mm  光圈:f/2.2  ISO感光度:25                      
曝光时间:1/2198  曝光补偿:0EV  白平衡:自动


    苹果iPhone一直没有将相机光圈调整到f/2.0以下的程度,这代iPhone6s仍然只是f/2.2。相比而言,由于采用了比iPhone6s更大的f/1.9大光圈,所以星空体育平台Galaxy S6在微距拍照上的背景虚幻能力显然更胜一筹,主体更突出。当然,更大光圈还有个非常重要的作用,即获得更多的进光量,使其在夜景等弱光拍照条件下具有更良好的表现。



4.逆光拍摄样张PK


【逆光拍摄】

苹果iPhone6s VS 星空体育平台S6 edge+:拍照谁更强?
                    焦距:5mm  光圈:f/1.9  ISO感光度:40                      
曝光时间:1/5152  曝光补偿:0EV  白平衡:自动


苹果iPhone6s VS 星空体育平台S6 edge+:拍照谁更强?
                    焦距:5mm  光圈:f/2.2  ISO感光度:25                      
曝光时间:1/4274  曝光补偿:0EV  白平衡:自动


苹果iPhone6s VS 星空体育平台S6 edge+:拍照谁更强?
                    焦距:5mm  光圈:f/1.9  ISO感光度:40                      
曝光时间:1/1944  曝光补偿:0EV  白平衡:自动


苹果iPhone6s VS 星空体育平台S6 edge+:拍照谁更强?
                    焦距:5mm  光圈:f/2.2  ISO感光度:25                      
曝光时间:1/1054  曝光补偿:0EV  白平衡:自动


苹果iPhone6s VS 星空体育平台S6 edge+:拍照谁更强?
                    焦距:5mm  光圈:f/1.9  ISO感光度:40                      
曝光时间:1/2416  曝光补偿:0EV  白平衡:自动


苹果iPhone6s VS 星空体育平台S6 edge+:拍照谁更强?
                    焦距:5mm  光圈:f/2.2  ISO感光度:25                      
曝光时间:1/2849  曝光补偿:0EV  白平衡:自动


苹果iPhone6s VS 星空体育平台S6 edge+:拍照谁更强?
S6 edge+明暗过渡更自然一些


    逆光拍照上,星空体育平台Galaxy S6 edge+和苹果iPhone6s表现依然都不错,值得注意的是,星空体育平台Galaxy S6 edge+同样在大传感器高像素上占了点“便宜”,更高的宽容度使其拍摄的样张明暗过渡更柔和自然,高光比条件下的明暗细节丰富许多。



5.夜景拍摄样张PK


【夜景拍摄】

苹果iPhone6s VS 星空体育平台S6 edge+:拍照谁更强?
                    焦距:5mm  光圈:f/1.9  ISO感光度:200                      
曝光时间:1/10  曝光补偿:0EV  白平衡:自动


苹果iPhone6s VS 星空体育平台S6 edge+:拍照谁更强?
                    焦距:5mm  光圈:f/2.2  ISO感光度:160                      
曝光时间:1/33  曝光补偿:0EV  白平衡:自动


苹果iPhone6s VS 星空体育平台S6 edge+:拍照谁更强?
                    焦距:5mm  光圈:f/1.9  ISO感光度:1000                      
曝光时间:1/20  曝光补偿:0EV  白平衡:自动


苹果iPhone6s VS 星空体育平台S6 edge+:拍照谁更强?
                    焦距:5mm  光圈:f/2.2  ISO感光度:640                      
曝光时间:1/17  曝光补偿:0EV  白平衡:自动


苹果iPhone6s VS 星空体育平台S6 edge+:拍照谁更强?
                    焦距:5mm  光圈:f/1.9  ISO感光度:500                      
曝光时间:1/20  曝光补偿:0EV  白平衡:自动


苹果iPhone6s VS 星空体育平台S6 edge+:拍照谁更强?
                    焦距:5mm  光圈:f/2.2  ISO感光度:250                      
曝光时间:1/17  曝光补偿:0EV  白平衡:自动


苹果iPhone6s VS 星空体育平台S6 edge+:拍照谁更强?
▲ 细节截图对比


    在夜景拍照中,星空体育平台Galaxy S6 edge+ 的大传感器高像素、大光圈和光学防抖就集体发挥了更明显的作用。向比苹果iPhone6s,其夜景拍摄样张画面更锐利(“凤仪轩”3字对比很明显),层次 更丰富(可仔细观察对比的中间暗部细节),对高光控制更顺手(iPhone6s样张中“咖啡”二字黄红颜色光线已经杂糅到了一起,而星空体育平台Galaxy S6 edge+依然清晰),且噪点更少,着实不错。

    整体而言,虽然星空体育平台Galaxy S6 edge+和苹果iPhone6s在拍摄样张风格上多少有些不同的侧重点,不过依然不可否认的是,星空体育平台Galaxy S6 edge+优于苹果iPhone6s的表现。除了丰富的软件功能,星空体育平台Galaxy S6 edge+在拍照硬件上的优势更是为其胜过苹果iPhone6s奠定了扎实的基础。

          


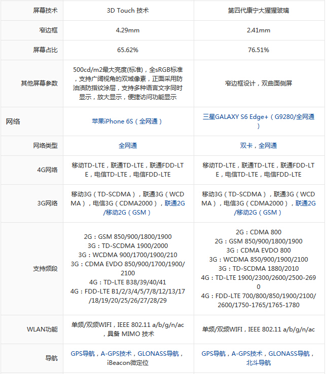
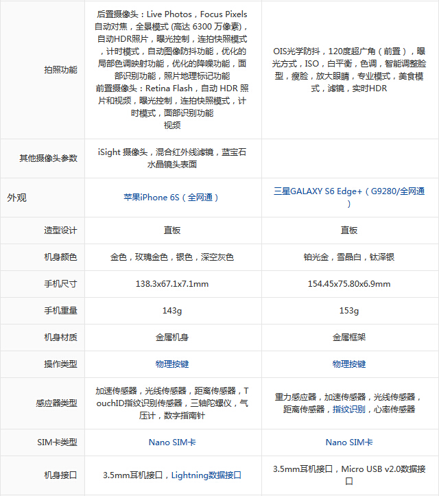
6.产品参数对比


苹果iPhone 6S星空体育平台GALAXY S6 Edge+有什么区别


苹果iPhone6s VS 星空体育平台S6 edge+:拍照谁更强?


苹果iPhone6s VS 星空体育平台S6 edge+:拍照谁更强?


苹果iPhone6s VS 星空体育平台S6 edge+:拍照谁更强?


苹果iPhone6s VS 星空体育平台S6 edge+:拍照谁更强?


苹果iPhone6s VS 星空体育平台S6 edge+:拍照谁更强?


苹果iPhone6s VS 星空体育平台S6 edge+:拍照谁更强?


评分:+Z金豆 50  已有 10人参与评分

评分 收藏 +6

tigerzool

tigerzool


精华

帖子

等  级:Lv.14
经  验:1843890
发表于 2015-10-30 18:32:42 1楼
欣赏学习!拜读!谢谢楼主的文章!

评分:+经验 10  已有 2人参与评分

展开
如何提升作文的感染力与结构?
返回列表
高级模式
星空(中国)精选大家都在看24小时热帖7天热帖大家都在问最新回答

针对ZOL星空(中国)您有任何使用问题和建议 您可以 联系星空(中国)管理员查看帮助  或  给我提意见

快捷回复 APP下载 返回列表