我可以: 邀请好友来看>>
ZOL星空(中国) > 硬件星空(中国) > 电源星空(中国) > 学做反激开关电源
帖子很冷清,卤煮很失落!求安慰
返回列表
签到
手机签到经验翻倍!
快来扫一扫!

学做反激开关电源

118浏览 / 0回复

weixin_i7z88...

weixin_i7z88420

0
精华
3
帖子

等  级:Lv.2
经  验:286
  • Z金豆: 176

    千万礼品等你来兑哦~快点击这里兑换吧~

  • 城  市:
  • 注  册:2020-05-02
  • 登  录:2020-08-25
  • 新手毕业
发表于 2020-05-02 15:10:54
电梯直达 确定
楼主
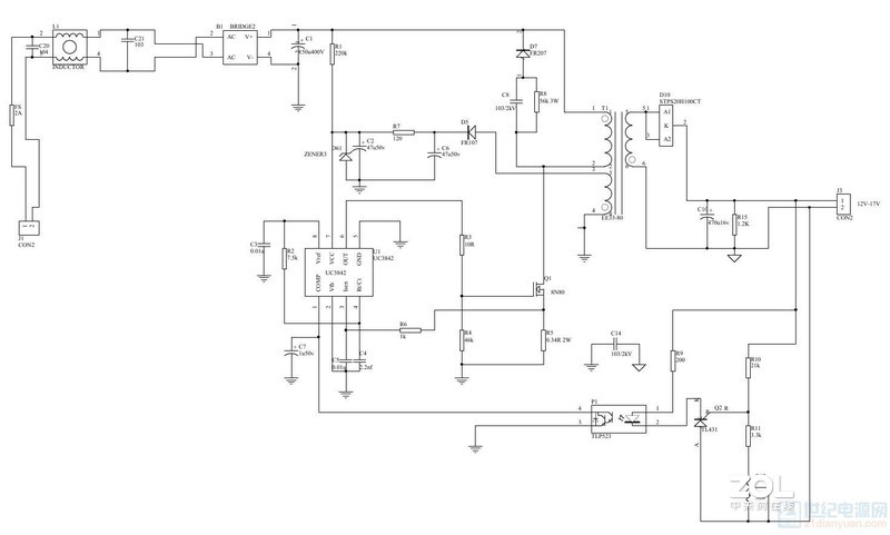
一直以来对开关电源制作感兴趣,也看过相关帖子,下定决心也来DIY一下,是经典UC3842反激电路,经过努力,终于DIY成功.


学做反激开关电源
学做反激开关电源
学做反激开关电源
学做反激开关电源
学做反激开关电源
学做反激开关电源
学做反激开关电源

高级模式
星空(中国)精选大家都在看24小时热帖7天热帖大家都在问最新回答

针对ZOL星空(中国)您有任何使用问题和建议 您可以 联系星空(中国)管理员查看帮助  或  给我提意见

快捷回复 APP下载 返回列表