我可以: 邀请好友来看>>
ZOL星空(中国) > 硬件星空(中国) > 其他硬件星空(中国) > AP2813 双路降压恒流驱动IC 一路内置1A一路外置3A LED储能指示灯线路
帖子很冷清,卤煮很失落!求安慰
返回列表
签到
手机签到经验翻倍!
快来扫一扫!

AP2813 双路降压恒流驱动IC 一路内置1A一路外置3A LED储能指示灯线路

18浏览 / 0回复

6t7tx0

6t7tx0

0
精华
76
帖子

等  级:Lv.6
经  验:7240
  • Z金豆: 660

    千万礼品等你来兑哦~快点击这里兑换吧~

  • 城  市:广东
  • 注  册:2022-10-26
  • 登  录:2024-04-19
  • 新手毕业
发表于 2024-01-06 16:09:30
电梯直达 确定
楼主

产品描述 

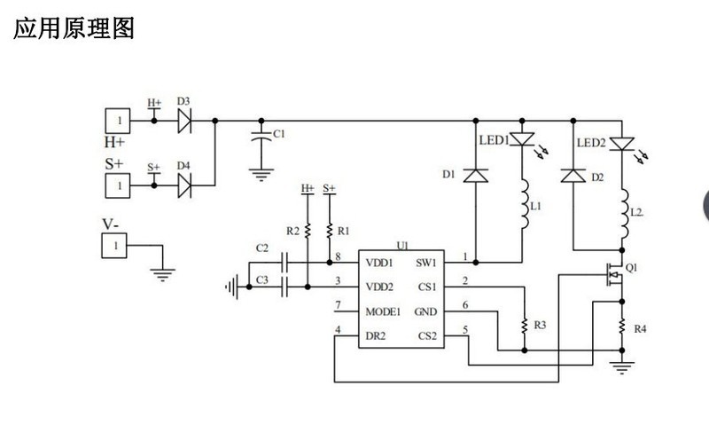
       AP2813 是一款双路降压恒流驱动器,高效率、简单、内置功率管,适用于 5-80V 输入的高精度降 压 LED 恒流驱动芯片。内置功率管输出功率可达 12W,电流 1.2A。 AP2813 一路直亮,另外一路通过 MODE1 切换 全亮,爆闪。AP2813 工作频率固定在 150KHZ 左右, 同时内置抖频电路,可以降低对其他设备的 EMI 干 扰。另外采用平均电流采样模式,可以提高宽输入电 压情况下的电流精度。 AP2813 带有输出短路保护功能,5V~80V 输入 条件下,短时短路不会损坏电源器件。 AP2813 还有过温调节电流的功能。当芯片内部 的温度达到 140℃左右时,会自动调低输出电流。


特点

宽输入电压范围:5V~80V

可设定电流范围:内置 10mA~1200mA 外置 10mA~3000mA

 固定工作频率:150KHZ

内置抖频电路,降低对其他设备的 EMI 干扰

平均电流模式采样,恒流精度更高

 0-100%占空比控制,无电流节点跳变

输出短路保护

过温保护

 功能模式:一路直亮;另一路直亮/爆闪

 SOP8 封装


应用领域

电动车,摩托车灯照明

汽车灯照明

手电筒



应用原理图AP2813 双路降压恒流驱动IC 一路内置1A一路外置3A LED储能指示灯线路AP2813 双路降压恒流驱动IC 一路内置1A一路外置3A LED储能指示灯线路


高级模式
星空(中国)精选大家都在看24小时热帖7天热帖大家都在问最新回答

针对ZOL星空(中国)您有任何使用问题和建议 您可以 联系星空(中国)管理员查看帮助  或  给我提意见

快捷回复 APP下载 返回列表